Size: a a a

DBA - русскоговорящее сообщество

2021 February 20

СБ

Сергей Будрик... in DBA - русскоговорящее сообщество
и еще это бы добавить new.updated_times = coalesce(old.updated_times, 0) + 1; если будет первая корректировка чтобы проставилось значение 1
источник

ДМ

Дмитрий Мачихелян... in DBA - русскоговорящее сообщество
Сергей Будрик
и еще это бы добавить new.updated_times = coalesce(old.updated_times, 0) + 1; если будет первая корректировка чтобы проставилось значение 1
Не понял немного.
источник

ДМ

Дмитрий Мачихелян... in DBA - русскоговорящее сообщество
При кейсе, если updated_times = 0, я апдейтну строку, у меня 1 не выставится?
источник

ВТ

Виктор Ткаченко... in DBA - русскоговорящее сообщество
Дмитрий Мачихелян
null != null?
null <> значение = null
источник

СБ

Сергей Будрик... in DBA - русскоговорящее сообщество
Дмитрий Мачихелян
При кейсе, если updated_times = 0, я апдейтну строку, у меня 1 не выставится?
если updated_times = 0 то вставится, а если Null то нет
источник

ДМ

Дмитрий Мачихелян... in DBA - русскоговорящее сообщество
Сергей Будрик
и еще это бы добавить new.updated_times = coalesce(old.updated_times, 0) + 1; если будет первая корректировка чтобы проставилось значение 1
У меня default значение для updated_times равно нулю. Поэтому при первой корректировке должно все срабтать, как думаете?
источник

ДМ

Дмитрий Мачихелян... in DBA - русскоговорящее сообщество
Виктор Ткаченко
null <> значение = null
не понял...
источник

ДМ

Дмитрий Мачихелян... in DBA - русскоговорящее сообщество
Виктор Ткаченко
null <> значение = null
Имею в виду, что если поле изначально нулл. В чем может быть проблема?
источник

ВТ

Виктор Ткаченко... in DBA - русскоговорящее сообщество
Дмитрий Мачихелян
Имею в виду, что если поле изначально нулл. В чем может быть проблема?
Условие всегда будет ложным
источник

ДМ

Дмитрий Мачихелян... in DBA - русскоговорящее сообщество
Виктор Ткаченко
Условие всегда будет ложным
То есть null <> 'hello' => false?
источник

ВТ

Виктор Ткаченко... in DBA - русскоговорящее сообщество
Нда
источник

E

Etki in DBA - русскоговорящее сообщество
вы еще про NaN почитайте
источник
2021 February 21

ДМ

Дмитрий Мачихелян... in DBA - русскоговорящее сообщество
Виктор Ткаченко
Нда
Ну так меня это устраивает. Оно и должно быть ложным
источник

VL

V. Lavrinovics 🇦🇹... in DBA - русскоговорящее сообщество
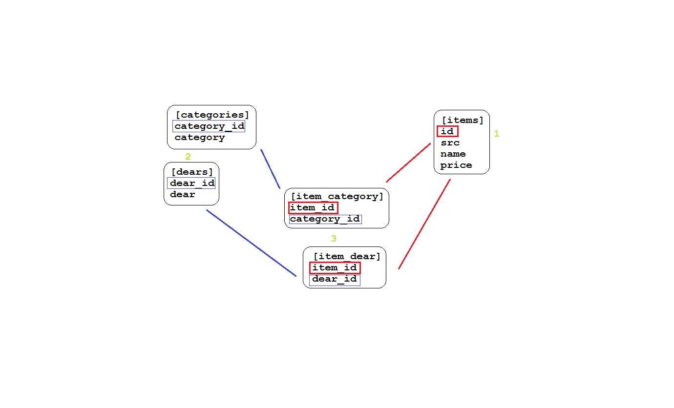
Здравствуйте, подскажите, почему такой Mysql код не работает в таком виде, а работает только когда подставляю конкретные числа в ON ?

"SELECT *
   FROM
     items,
     categories,
     dears
   INNER JOIN
     item_category
   ON  item_category.item_id = items.id AND
     item_category.category_id = categories.category_id

   INNER JOIN
     item_dear
   ON  item_dear.item_id = items.id AND
     item_dear.dear_id = dears.dear_id
   WHERE
     items.id = 1"
источник

VL

V. Lavrinovics 🇦🇹... in DBA - русскоговорящее сообщество
источник

ВТ

Виктор Ткаченко... in DBA - русскоговорящее сообщество
Зачем LEFT JOIN, если толку от его использования ноль?
Зачем этот хак с IF, если более простыми для восприятия условиями вопрос решается?
источник

ВТ

Виктор Ткаченко... in DBA - русскоговорящее сообщество
V. Lavrinovics 🇦🇹
Здравствуйте, подскажите, почему такой Mysql код не работает в таком виде, а работает только когда подставляю конкретные числа в ON ?

"SELECT *
   FROM
     items,
     categories,
     dears
   INNER JOIN
     item_category
   ON  item_category.item_id = items.id AND
     item_category.category_id = categories.category_id

   INNER JOIN
     item_dear
   ON  item_dear.item_id = items.id AND
     item_dear.dear_id = dears.dear_id
   WHERE
     items.id = 1"
Что значит не работает? Результат не оправдывает ваших ожиданий?
И что значит числа в ON?

И писать в таком стиле запросы такое себе, ON придуман для того, чтобы "зонировать"/структурировать условия между двумя участниками JOIN, а в данном случае вообще какая то кашица между перечислением источников FROM и ON условий.
источник

VL

V. Lavrinovics 🇦🇹... in DBA - русскоговорящее сообщество
Виктор Ткаченко
Что значит не работает? Результат не оправдывает ваших ожиданий?
И что значит числа в ON?

И писать в таком стиле запросы такое себе, ON придуман для того, чтобы "зонировать"/структурировать условия между двумя участниками JOIN, а в данном случае вообще какая то кашица между перечислением источников FROM и ON условий.
Благодарю за ответ. Я учусь, но не слишком углубленно по некоторым причинам, и мне кто как мог так помогал. На данный момент до такого запроса дошел, чтобы мог что то делать и более менее понимать.

По сути мне нужен запрос, который я смогу использовать так, чтобы, из практики:
Выбираю на сайте checkbox-ы :  
categories[category1, category2, category3, ...] 
dears[dear1, dear2, dear3, ...]
price[price1 or price2 or price3, ....]

И нужно товары items сортировать // item[src, name, price] + categories[1,3,...] + dears[2,3,5] + price[1]

Если есть что посоветовать, скажите. )
источник

n🐈

nikoinlove 🐈 in DBA - русскоговорящее сообщество
а есть аналог percona-toolkit в пакете с марией? не хочется на хост с марией подключать репу с перконой, разломает же че-нить
источник

ON

Oleg Nechaev in DBA - русскоговорящее сообщество
Привет!
Задача: узнать больше ли 1000 строк было добавлено в mysql таблицу table1 за прошедший 1 час. Как оптимально это выполнить? COUNT(*)? SQL_CALC_FOUND_ROWS? Возможно подсчет строк с лимитом = 1000?

SELECT * FROM table1 WHERE table1.DATETIME >= '2021-02-20 16:14:35';
источник