Size: a a a

НЕЗЫГАРЬ

2020 July 29
НЕЗЫГАРЬ
Белоруссия усилит оперативное прикрытие госграницы, в том числе с Россией.
источник
НЕЗЫГАРЬ
Турция готова «устранить обеспокоенность» США из-за C-400.
Что?
источник
НЕЗЫГАРЬ
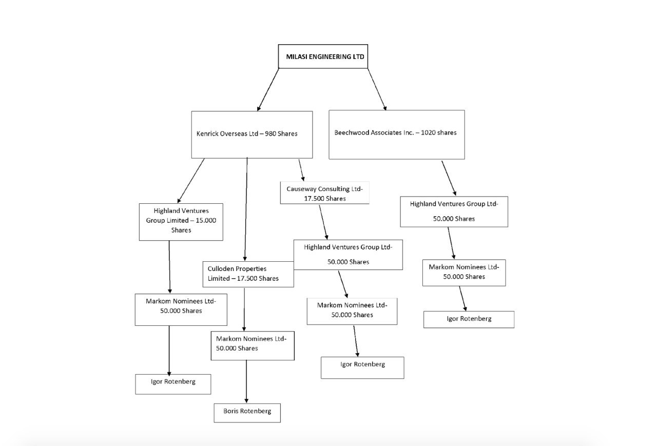
Доклад комитета Сената о том, как семья Ротенбергов использовала рынок предметов искусства и аукционные дома для обхода санкций.
источник
НЕЗЫГАРЬ
По техническим причинам стенограмма наших эфиров с Кашиным на Радио «КП» появляется с отсрочкой примерно на сутки. Но, учитывая сегодняшние новости из Минска, вчерашний наш разговор становится ещё более злободневным. А сегодняшний стенограмма наших эфиров с Кашиным на Радио «КП» появляется с отсрочкой примерно на сутки. Но, учитывая сегодняшние новости из Минска, вчерашний наш разговор становится ещё более злободневным. А сегодняшний — как обычно, в 21:03 мск на fm.kp.rufm.kp.ru

Кашин: Это Олег Кашин, в московской студии Эдвард Чесноков. И мы начинаем сегодня, наверное, с Белоруссии. Эдвард, здравствуйте.

Чесноков: Здравствуйте, Олег Владимирович. Лживые российские СМИ поливают президента Лукашенко грязью, клевещут на него. И только радио «Комсомольская правда» героически, в одиночку встает на защиту этого святого человека.

О. Кашин: Давайте встанем… Но я вам скажу при этом, что и новую звезду — модную дебютантку этого сезона Светлану Тихановскую — у нас тоже любят. Хотя вчерашнее интервью «Медузе» меня немножко напрягло. Тем более, что какое это интервью? Это письменные ответы, неизвестно кем написанные, на вопросы журналистки Светланы Рейтер. Тем не менее, перед нами такой образцовый украинский, наверное, политик, на белорусской почве.

Чесноков: Я бы сказал — украинствующий. Поясним, что мы имеем в виду. Почему Олег Владимирович так заострил внимание на том, что это интервью в письменном виде. Потому что уже невозможно сказать, что журналисты что-то извратили или человек волновался, его не так поняли. Вот просто вопросы. Кто не знает, Светлана Тихановская — ее мужа посадили вместе с Бабарико и некоторыми другими.

Кашин: Тоже поясним, что ее муж Тихановский — он не то что какой-то уважаемый большой белорусский оппозиционный лидер, он звезда Ютуба, который за неимением реальной оппозиции в Белоруссии разросся до такой фигуры…

Чесноков: Вернемся к письменному интервью Тихановской. Конкретный вопрос: что вы думаете об идее Союзного государства России и Белоруссиичто вы думаете об идее Союзного государства России и Белоруссии? И она отвечает абсолютно так, даже не пытаясь ничего лакировать: «Я считаю, что Белоруссии не нужно Союзное государствоЯ считаю, что Белоруссии не нужно Союзное государство». Но это же просто отлично! Если это логически продолжить, то Белоруссии не нужны дотации, Белоруссии не нужны закупки и знаменитые лужковские базары, которые эти знаменитые белорусские товары продавались на ярмарках выходного дня по всей Москве. Белоруссии, видимо, не нужно, чтобы многочисленные ее жители приезжали в Россию. Они здесь не считаются иностранцами в силу того, что Союзное государство существует, и они здесь зарабатывают деньги и пересылают их в Белоруссию. Видимо, это все ей не нужно.

Кашин: Я недаром акцентировал на том, что интервью письменное. Понятно, что белорусская домохозяйка Тихановская вряд ли придерживается хоть какой-то позиции на этот счет. А вот политтехнологи, которые ей помогают, если они считают нужным делать упор на то, что нам не нужно Союзное государство с Россией, то что это? Та же евроинтеграция, о которой говорили их южные друзья шесть лет назад? Это же она!

Чесноков: Да, в течение многих лет мы финансировали, дотировали так или иначе Белоруссию. И при этом оставили всю культурную политику на откуп местным руководителям. Я вам процитирую еще одну цитату от 29 января 2019 года. Наталья Кочанова, тогдашняя глава администрации Лукашенко: «Есть задачи по обеспечению наличия не менее 30 % контента белорусских телеканалов на белорусском языке». Чтоб вы понимали, тогда было максимум 10 %. То есть глава администрации Лукашенко, видимо, совершенно случайный человек, который совершенно не отвечает за свои слова и может говорить все, что в голову взбредет, призывает дерусифицировать белорусское телевидение, уменьшить количество русскоязычного контента.
источник
НЕЗЫГАРЬ
А тем временем экс-глава администрации президента России Александр Волошин вошёл в состав совета директоров Аналитического кредитного рейтингового агентства (АКРА).

АКРА было создано в 2015 году при участии Центробанка как конкурент "большой тройке" международных рейтинговых агентств, критикуемых российскими властями за политизированные рейтинги.

Ранее в совет директоров входило четыре человека, причем все - иностранцы: бывший управляющий партнер "Эрнст энд Янг" по странам СНГ Карл Йоханссон (председатель совета директоров), ранее работавший в Moody's и S&P Ануар Хассун, президент Европейской ассоциации рейтинговых агентств (EACRA) Томас Миссонг, а также бывший топ-менеджер Moody's Винсент Труглиа.

Новыми членами совета стали Волошин, топ-менеджер "Московской биржи" Владимир Гусаков и член наблюдательного совета Московского кредитного банка Илкка Салонен.

Главой совета директоров АКРА переизбран Карл Йоханссон. Миссонг и Труглиа совет директоров покинули.

Волошин приглашён в агентство для усиления его влияния на российской и международной арене.
источник
НЕЗЫГАРЬ
Русофобский демарш Лукашенко с показушным арестом русских ребят и шантажом передачи их спецслужбам Украины, должен получить политический ответ. Не дипломатические ноты с партитурой, а конкретный апперкот. Но когда это будет, да и будет ли при нынешней толерантности МИДа и АП.
Посему, начинать надо с кошельков. До счетов на Западе и Востоке авторов провокации не дотянемся, а вот с подножным кормом стоит поработать. Например, с активами олигарха Гуцериева а Краснодарском крае – Краснодарский НПЗ и Афипский НПЗ. России объявлена война, хватит закрывать глаза купюрами на экологические нарушения. У нас тут как: люди начинают жаловаться на вонь от нефтезаводов, тут же возникает проплаченная общественность и купленные чиновники. По итогам соития которых – нарушений нет. Помнится, некоторые высокопоставленные общественники готовили встречу губернатора Кубани Кондратьева с Гуцериевым. Чуйка губернатора не подвела, до сих пор занят. Думаем, не ангажированной олигархом общественности стоит повнимательней присмотреться к производственной деятельности Сафмаровских предприятий.
Дома отдыха и пансионаты управделами президента Белоруссии в Краснодарском крае. Не отдыхают ли тут боевики некогда братских народов? Надлежаще ли выполняются санитарно-эпидемиологические требования? Нет ли льгот по уплате земельного налога и иных обязательных сборов?

Этим и отличается реакция от деклараций. Пока политики торгуются о цене продажи простых парней, все вместе мы могли бы этого не допустить. Ведь потеря бабла для олигархов и политиков намного страшней, чем потеря мнимого суверенитета.
источник
НЕЗЫГАРЬ
Все что происходит в последние недели  дает основания говорить - Лукашенко под воздействием Макея и национал-суверенной партии формирует для западной аудитории показной сценарий «гибридной агрессии России против суверенной Беларуси».

Учитывая, что у Минска слишком мало репутационного позитива для западной аудитории  и явно не исправляемая негативная карма, использовать можно только «русский фактор».  Учитывая запрос своей клиентелы из Демпартии США.

И это совсем не предвыборная мобилизация (учитывая прорусские настроения среди белорусов), это почти оформленный стратегический курс для западных партнеров.


https://t.me/BeloRussica/7465
источник
НЕЗЫГАРЬ
#Слухи
По закрытым каналам идут торги по задержанным ЧВКшникам в Минске.
Наш источник из Офиса Президента сообщает, что Батько устраивает свою "игру" на повышение ставок, в ОП это понимают, поэтому действуют осторожно.
Уже Госсекретарь Совбеза Белоруссии заявил, что МИД республики пригласит послов России и Украины.

По утверждению Госсекретаря, 14 человек из числа задержанных ЧВКшников ранее посещали Донбасс.
Наш источник указывает, что это делается для процесса торгов РБ с Россией и Западом.
Батько повышает ставки.
источник
НЕЗЫГАРЬ
Автор Telegram-канала @epoddubny специально для @rt_russian

Лукашенко использовал домашнюю заготовку. Белорусский лидер в принципе любит такие ходы. Ему нравится дразнить Россию на грани фола. Но тут он, кажется, перестарался. Русских фрилансеров долго делали страшилой западные медиа. «Музыкантов» целенаправленно демонизируют не первый год. Но вот зачем Батька перехватил эту инициативу — может, из Киева присоветовали? Обвинять российских граждан в том, что они прибыли для того, чтобы дестабилизировать обстановку перед выборами, смешно. Делается это не так, и не такими силами, и не в брюках 5.11.

Судя по всему, у президента РБ серьёзные электоральные проблемы, если он решился на такое «неспортивное» поведение.

А нам — в России — соседи дали ещё один повод задуматься над значением слова «союзник». Как-то слишком легко Батька решился на то, чтобы запустить это шоу. Так союзники себя не ведут. Это как раз в стиле новой власти в Киеве — не лучший пример для подражания.

Моя страна очень большая и очень добрая. Мы продолжаем считать союзниками соседей, которые, не стесняясь, ведут себя подчёркнуто неуважительно. Заигрывают с врагами России, помогают врагам России. Надеюсь, меня и в Армении читают.

Но при этом требуют дешёвый газ, оружие, поддержку. Ну вы знаете, кто себя так ведёт, да?

И с каждым разом, кстати, трюки Батьки выглядят всё смешнее. Может, пора остановиться? Чтоб поздно не было
источник
НЕЗЫГАРЬ
Забыли упомянуть, что Ричард Мур кадровый разведчик и работал в МИД Великобритании под прикрытием.
При этом в официальной биографии работа Мура в MI6 не упоминается.

https://t.me/russica2/30995
Telegram
НЕЗЫГАРЬ
Пока мы следим за минским скандалом, произошло еще одно важное событие.
Главой MI6 стал сторонник Великого Турана и русофоб Ричард Мур.

В ближайшее время ждем крупных событий на Ближнем Востоке и на Кавказе.

Пост руководителя внешнеполитической разведки Великобритании MI6 занял  генеральный директор по политическим вопросам в министерстве иностранных дел и по делам Содружества Ричард Мур.

С 2014 по 2018 был послом Британии в Турции. Личный друг Эрдогана.  Говорили, что британский посол не просто лично поддерживал Эрдогана, организовывал его поездки в Лондон, организовывал прием в королевском доме. Британский посол во всех местных медиа поддерживал Эрдогана и его партию.  

Несмотря на резкую критику турецкого президента со стороны Вашингтона и Брюсселя относительно действий, предпринятых ввиду введения режима чрезвычайного положения, связанного с нарушением основных прав — оказание давления, задержания, арест, пытки против людей, заподозренных в участии в перевороте — Лондон благодаря Муру стал ближайшим…
источник
2020 July 30
НЕЗЫГАРЬ
Система государственных закупок неэффективна прежде всего потому, что государство задвинуло независимый или параллельный импорт, который иногда с целью дискредитации называют "серым", в дальний угол.

ГК, измененный в свое время, обязывает неофициальных импортеров, сполна заплативших за любой товар, брать разрешение у правообладателя товарного знака на продажу этого товара в РФ. Это называется национальный принцип исчерпания, хотя в развитых государствах этот принцип международный: купил - делай с товаром что хочешь.

Сам параллельный импорт является реакцией рынка на ценовую, качественную или ассортиментную дискриминацию.
Как только ситуация выравнивается, параллельный импорт уходит.

К сожалению, параллельные импортеры не допущены к участию в госзакупках. Там правят бал официалы. Параллельный импорт может привезти тот же самый оригинальный товар по ценам, значительно ниже. При этом, они могут обеспечить не только продажу, но и обслуживание, если это требуется для сложной техники.

Возможная экономия бюджетных средств при этом - может исчисляться огромными суммами. Речь идет о триллионах рублей.

https://t.me/russica2/30950
Telegram
НЕЗЫГАРЬ
Система государственных закупок, которая была призвана заменить централизованное планирование и снабжение, слаба и неэффективна.

Такой вывод можно сделать из материалов Счётной палаты, аудиторы которой проанализировали ход и результаты закупок для нужд государства в 2019 году.

Зафиксировано что конкуренция – главный фактор, который, по мнению либеральных идеологов рынка,  снижает цены и гарантирует своевременную поставку качественных товаров и услуг, фактически не работает.

Преобладают неконкурентные (70 процентов) способы закупок.  А в тех случаях, когда конкурс обязателен, на лот претендуют в среднем три участника, что свидетельствует о возможностях для сговора с целью получить максимальную цену.

В итоге более половины нарушений связаны с ценообразованием.

Иными словами, снижение государственных расходов в ходе торгов имеет косметический характер и не отражает реальные затраты победителей-поставщиков. 

«Мы видим, что на практике создать эффективную систему регулирования всего «жизненного» цикла закупок…
источник
НЕЗЫГАРЬ
Процесс очистки стартовал не только по линии губернаторов - Хорошаев, Гайзер, Фургал.
Володин дал старт очистки ГД и это будет уже не разрозненная и растянутая во времени история, которая имеет место в среде губернаторов. Это будет залп сразу по нескольким депутатам, радеющим за народ, имея в кармане иностранное гражданство. Думаю, для политического баланса это затронет все фракции.

Несомненно, это сильный политический ход в реализации обновленной Конституции, опередивший возможные аналогичные шаги Правительства РФ и Администрации Президента, которые их пока не сделали.

Хотя, может быть это объясняется тем, что там все чисты, как слеза ребенка?

https://t.me/russicatop/13448
источник
НЕЗЫГАРЬ
Растущая неопределённость как следствие двойных стандартов

Действительно, можно отметить, что процент позитивно настроенных в отношении курса страны людей сейчас совпадает с показателем апреля (к слову, самого жёсткого с точки зрения ограничений и эпидемиологической ситуации месяца).

Показательным является и самый высокий с начала года процент людей, не определившихся с ответом. Пока вместо дополнительных мер защиты традиционных ценностей, природы и поддержки населения, за которые голосовали сторонники поправок, они получили очередное повышение тарифов ЖКХ сразу же после завершения голосования. А, например, несколько дней назад стало известно об отмене природоохранного статуса территорий вокруг озера Байкал, что означает отсутствие государственной экологической экспертизы и возможности жителей страны влиять на принятие экологически значимых решений на данной территории. Данное решение, в частности, противоречит поправке в Конституцию о защите экологии и животных.

Так что, обнуление обнулением, а все принятые на голосовании поправки власти надо теперь четко исполнять, исключая двойные стандарты, и неся за них отвественность перед народом.
источник
НЕЗЫГАРЬ
✔️ Протестные акции в поддержку Фургала связаны с наличием в Хабаровском крае системы групп интересов и местных кланов, включающих как сторонников арестованного чиновника, так и его противников. Центры интересов, сформировавшиеся за многолетнее управление регионом Вячеславом Шпротом, и ассоциированные с его командой, за два неполных года губернаторства Фургала сохранили в памяти населения свое значение как противники ставленника ЛДПР и негатив протестующих был связан, в том числе, с опасениями политического и экономического отката к эпохе прошлого губернатора. Врио, как однопартиец арестованного губернатора, является правопреемником, в том числе, его политического противостояния с федеральным центром.
источник
НЕЗЫГАРЬ
ОколоКремля говорят, что у губернатора Дегтярева нет шансов на ошибку и провал миссии в Хабаровске.  

«Задача Дегтярева продержаться год.  Далее- или переизбрание или переход на новую работу в Москву».  

Вокруг имени Дегтярева и фракции ЛДПР в Думе в последнее время было слишком много неприятных скандалов.

Так в рамках уголовного дела (оно было заведено еще в 2018)  весной этого года были задержаны двое сотрудников  аппарата фракции ЛДПР в Думе.
МВД тогда предъявило претензии к Лебедеву. Скандал благодаря Жириновскому удалось приглушить.

Сейчас уголовное дело по ЛДПР находится в Следственном комитете, несмотря на попытки его закрыть.

И еще один момент.
Дружба Дегтярева с Лебедевым и руководителем пиар-службы ЛДПР Нелли Семак позволила ему участвовать в управлении партийными средствами по каждой выборной кампании во всех регионах страны. То же интересная история.
источник
НЕЗЫГАРЬ
Минск остановиться не может.


https://t.me/belamova/7596
источник
НЕЗЫГАРЬ
Секретарь белорусского совбеза рассказал кандидатам в президенты, что в страну могут прибыть из России "группировки для провокаций", сообщил Черечень
источник
НЕЗЫГАРЬ
Минск начал срочное размещение подразделения Вооруженных сил Беларуси вдоль основной транзитной автотрассы М1.
источник
НЕЗЫГАРЬ
« Любой гражданин России, находящийся сейчас в Беларуси, а тем более имеющий отношения к корпорациям, бизнесу или медиа, подвергается риску задержания. Минск немного перешел границу и его действия противоречат принципам Союзного государства. Власти Беларуси стоят на пороге антироссийской истерии. И им надо серьезно подумать о последствиях недружественных акций в отношении своего союзника»,- эксперты.


https://t.me/dimsmirnov175/13299
источник
НЕЗЫГАРЬ
❗️На встрече в белорусском ЦИК было заявлено о возможности ограничения интернета, рассказал кандидат Дмитриев
источник