Size: a a a

Life-Hack [Жизнь-Взлом]/Хакинг

2019 November 27
Life-Hack [Жизнь-Взлом]/Хакинг
#Полезное
Конференция BLACK HAT USA. Разбогатеть или умереть: зарабатываем в Интернете методами Black Hat. Часть 2
Читать далее...
источник
Life-Hack [Жизнь-Взлом]/Хакинг
#Обучение
По следам Mirai. Разбираемся, как трояны поражают IoT, на примере самого злого из них
Читать далее...
источник
2019 November 28
Life-Hack [Жизнь-Взлом]/Хакинг
​​#Новости

1. Тысячи Android-приложений могут содержать RCE-уязвимость.
Читать далее...

2. Мошенники собирают персональные данные на сайтах с акцией «Черная пятница».
Читать далее...

3. Почти 60% от всей вредоносной рекламы распространяют 3 рекламные сети.
Читать далее...

4. Криптовалютная биржа Upbit лишилась $50 млн.
Читать далее...

5. Криптовалютный майнер Dexphot заразил более 80 тыс. компьютеров.
Читать далее...
источник
Life-Hack [Жизнь-Взлом]/Хакинг
#Полезное
Конференция BLACK HAT USA. Разбогатеть или умереть: зарабатываем в Интернете методами Black Hat. Часть 3
Читать далее...
источник
Life-Hack [Жизнь-Взлом]/Хакинг
#Обучение
Основы поиска WEB-уязвимостей
Читать далее...
источник
2019 November 29
Life-Hack [Жизнь-Взлом]/Хакинг
​​#Новости

1. Киберпреступники похитили у белорусской компании рекордную сумму денег.
Читать далее...

2. Группировки ProCC и RevengeHotels атакуют отели по всему миру.
Читать далее...

3. Двое россиян 5 лет контролировали выдачу чешских виз гражданам Вьетнама.
Читать далее...

4. Сезон праздничных распродаж у порога — будьте бдительны!
Читать далее...

5. Компания Adobe сообщила о взломе сайта Magento Marketplace.
Читать далее...
источник
Life-Hack [Жизнь-Взлом]/Хакинг
#Обучение
Взлом приложений для Андроид с помощью отладчика
Читать далее...
источник
Life-Hack [Жизнь-Взлом]/Хакинг
#Обучение
ReconSpider - продвинутая платформа для сканирования IP-адресов
Читать далее...
источник
2019 November 30
Life-Hack [Жизнь-Взлом]/Хакинг
​​#Новости

1. Две криминальные группировки атакуют гостиничный сектор.
Читать далее...

2. Данные пользователей Magento Marketplace скомпрометированы.
Читать далее...

3. Криптовалютный майнер Dexphot заразил более 80 тыс. компьютеров.
Читать далее...

4. Обезврежена преступная сеть, распространявшая инструмент Imminent Monitor RAT.
Читать далее...
источник
Life-Hack [Жизнь-Взлом]/Хакинг
#Обучение
Что такое Фаззинг и как искать уязвимости в программах
Читать далее...
источник
Life-Hack [Жизнь-Взлом]/Хакинг
#Полезное
Исследование безопасности дверного замка Ultraloq
Читать далее...
источник
2019 December 01
Life-Hack [Жизнь-Взлом]/Хакинг
​​#Новости

1. Две криминальные группировки атакуют гостиничный сектор.
Читать далее...

2. Данные пользователей Magento Marketplace скомпрометированы.
Читать далее...

3. Криптовалютный майнер Dexphot заразил более 80 тыс. компьютеров.
Читать далее...

4. Обезврежена преступная сеть, распространявшая инструмент Imminent Monitor RAT.
Читать далее...
источник
Life-Hack [Жизнь-Взлом]/Хакинг
#Обучение
Что такое Фаззинг и как искать уязвимости в программах
Читать далее...
источник
Life-Hack [Жизнь-Взлом]/Хакинг
#Полезное
Исследование безопасности дверного замка Ultraloq
Читать далее...
источник
2019 December 02
Life-Hack [Жизнь-Взлом]/Хакинг
​​#Новости

1. В способах внедрения стандарта RCS обнаружены уязвимости.
Читать далее...

2. Android: доступ к скрытым методам и обнаружение root.
Читать далее...

3. Вредонос Dexphot заразил более 80 000 машин.
Читать далее...

4. Троян Predator атакует любителей легких денег.
Читать далее...
источник
Life-Hack [Жизнь-Взлом]/Хакинг
#Обучение
Кейлоггер с сюрпризом: анализ клавиатурного шпиона и деанон его разработчика
Читать далее...
источник
Life-Hack [Жизнь-Взлом]/Хакинг
#Обучение
Поиск информации в оперативной памяти
Читать далее...
источник
2019 December 03
Life-Hack [Жизнь-Взлом]/Хакинг
​​#Новости

1. Киберполиция заблокировала троян Imminent Monitor.
Читать далее...

2. Уязвимость в Android позволяет похищать банковские учетные данные.
Читать далее...

3. НАТО начал масштабные киберучения в Эстонии.
Читать далее...

4. 61% от всей вредоносной рекламы ориентирован на пользователей Windows.
Читать далее...

5. Kali Linux получил режим визуальной мимикрии под Windows и другие особенности версии 2019.4.
Читать далее...
источник
Life-Hack [Жизнь-Взлом]/Хакинг
#Обучение
Список пэйлоадов для инъекций внешнего объекта XML (XXE)
Читать далее...
источник
Life-Hack [Жизнь-Взлом]/Хакинг
#Обучение
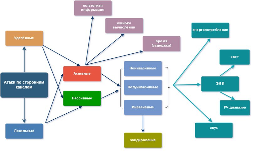
Обходные пути. Как атаки по сторонним каналам позволяют выкрадывать данные и обходить шифрование
Читать далее...
источник