Size: a a a

AI / Big Data / Machine Learning

2020 March 24

S

Stepan in AI / Big Data / Machine Learning
источник

S

Stepan in AI / Big Data / Machine Learning
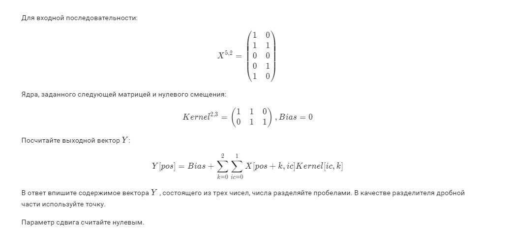
Вот такое условие.
У меня получается вектор У на выходе 2 1 2.
источник

S

Stepan in AI / Big Data / Machine Learning
Ответ не правильный согласно алгоритму.
источник

S

Stepan in AI / Big Data / Machine Learning
источник

S

Stepan in AI / Big Data / Machine Learning
Ну и подсказка такая еще.
источник

S

Stepan in AI / Big Data / Machine Learning
Что я делаю не так ?!)))
источник

S

Stepan in AI / Big Data / Machine Learning
Это свертка для CNN в текстовой модели)
источник
2020 March 25

AS

Adrian Smith in AI / Big Data / Machine Learning
Ребята, кто только вкатывается в ds, давайте складку организуем на годовой доступ к DataCamp, пока скидка 99$
источник

ST

Serhii Tiurin in AI / Big Data / Machine Learning
Adrian Smith
Ребята, кто только вкатывается в ds, давайте складку организуем на годовой доступ к DataCamp, пока скидка 99$
Есть хинт на 2 месяца бесплатно
источник

ST

Serhii Tiurin in AI / Big Data / Machine Learning
источник

S

Sergey in AI / Big Data / Machine Learning
На сколько хорош этот ресурс?
источник

AS

Adrian Smith in AI / Big Data / Machine Learning
Sergey
На сколько хорош этот ресурс?
Встречал только положительные отзывы
источник

D🐈

Dan 🐈 Capybara in AI / Big Data / Machine Learning
У нас кстати огненная вакансия есть если кто не в курсе ещё :)
https://t.me/datasciencejobs
источник

Y

Your friend in AI / Big Data / Machine Learning
Ребят. всем привет
источник
2020 March 27

K

Kamoliddin in AI / Big Data / Machine Learning
Машинное обучение
источник

K

Kamoliddin in AI / Big Data / Machine Learning
Переслано от Kamoliddin
После удлинения своего Питона ищешь в интернете книжку Pattern Recognition and Machine Learning. Похуй если ничего не поймешь. Затем идешь на coursera.org и просматриваешь и сдаёшь курсы Neural Networks and Deep Learning и Machine Learning от Андрюши Ына и Neural Networks от Хинтона. Потом зубришь, именно, сука, вызубриваешь документацию по Keras, чтобы от зубов отскакивало. Арендуешь инстанс на AWS, если, конечно, у тебя дома не Титан SLI, ты готов месяц не пользоваться компом и у тебя дешёвое электричество. Когда опубликуешь свою первую статью, по пути изучив аугментацию, скрейпинг, юридическую защиту от копирастов-владельцев сайтов и значительную часть arχiv.org, идёшь в серьёзную компанию, занимающуюся ИИ и устраиваешься туда. Как выиграешь своё первое состязание в ;kaggle, можешь идти дальше - тебя ждет увлекательный мир ИИ. Принципиально новые архитектуры сетей, распознавание сарказма в речи, перенос стиля, генерация изображений, обман и антиобман автономных автомобилей, автоматизация целых профессий и индустрий, автоматическая постановка "на карандаш" и в крайнем случае уничтожение неолуддитов автономными боевыми роботами с ИИ по заказу спецслужб. Отсос представителей других профессий типа писателей/художников/водителей/певцов/программистов/математиков/инженеров/стукачей, которые будут сосать безусловный базовый доход по жизни, оставшись без работы, не заставит себя ждать и уже через десять лет любой сильный ИИ на планете Земля будет чтить твою светлую память, как одного из своих создателей.
источник

K

Kamoliddin in AI / Big Data / Machine Learning
Lurkmore
Python
Завтра ищешь в интернете книжку Dive into python. Похуй если ничего не поймешь. Затем идешь на python.org и изучаешь стандартную библиотеку от корки до корки. Потом зубришь, именно, сука, вызубриваешь конвенцию по написанию питоньего кода - PEP8, чтобы от зубов отскакивало. Когда напишешь свою первую имиджборду, по пути изучив верстку на html+css, скачиваешь и изучаешь любой питоний асинхронный вебсервер, рекомендую Tornado или Gevent. Как переделаешь имиджборду, чтобы выдавала по крайней мере 5 тысяч запросов в секунду, можешь идти дальше - тебя ждет увлекательный мир хайлоада. Apache Hadoop, сверхбыстрые асинхронные key-value хранилища, MapReduce. Отсос хиккующих выблядков / просто неудачников типа рейфага или сисярп/джава-хуесосов, которые сосут хуй по жизни не заставит себя ждать и уже через пол года ты будешь получать такие суммы, что любая баба будет течь при одном упоминании твоей зарплаты.
источник

IM

Ivan Mikhnenkov in AI / Big Data / Machine Learning
Kamoliddin
Переслано от Kamoliddin
После удлинения своего Питона ищешь в интернете книжку Pattern Recognition and Machine Learning. Похуй если ничего не поймешь. Затем идешь на coursera.org и просматриваешь и сдаёшь курсы Neural Networks and Deep Learning и Machine Learning от Андрюши Ына и Neural Networks от Хинтона. Потом зубришь, именно, сука, вызубриваешь документацию по Keras, чтобы от зубов отскакивало. Арендуешь инстанс на AWS, если, конечно, у тебя дома не Титан SLI, ты готов месяц не пользоваться компом и у тебя дешёвое электричество. Когда опубликуешь свою первую статью, по пути изучив аугментацию, скрейпинг, юридическую защиту от копирастов-владельцев сайтов и значительную часть arχiv.org, идёшь в серьёзную компанию, занимающуюся ИИ и устраиваешься туда. Как выиграешь своё первое состязание в ;kaggle, можешь идти дальше - тебя ждет увлекательный мир ИИ. Принципиально новые архитектуры сетей, распознавание сарказма в речи, перенос стиля, генерация изображений, обман и антиобман автономных автомобилей, автоматизация целых профессий и индустрий, автоматическая постановка "на карандаш" и в крайнем случае уничтожение неолуддитов автономными боевыми роботами с ИИ по заказу спецслужб. Отсос представителей других профессий типа писателей/художников/водителей/певцов/программистов/математиков/инженеров/стукачей, которые будут сосать безусловный базовый доход по жизни, оставшись без работы, не заставит себя ждать и уже через десять лет любой сильный ИИ на планете Земля будет чтить твою светлую память, как одного из своих создателей.
True story) Правда я не арендовал aws, пользовался мощностями kaggle)
источник

IM

Ivan Mikhnenkov in AI / Big Data / Machine Learning
Не учил отдельно питон и не зубрил документацию
источник

K

Kamoliddin in AI / Big Data / Machine Learning
Я это скинул как ссылку на материалы
источник