Size: a a a

Чат | Электрики 🔌💡

2019 June 22

Є

Євгеній in Чат | Электрики 🔌💡
В случае потери нуля корпус электроприемника окажется под потенциалом или я ошибаюсь?
источник

Є

Євгеній in Чат | Электрики 🔌💡
А если вдруг, не дай Бог, произойдет утечка разве узо не отработает и без PE?
источник

Є

Євгеній in Чат | Электрики 🔌💡
И еще вариант​, если в этажном щите плохой ноль, на нем будет падение напряжения и этот потенциал уйдет прямо на корпус бойлера.
источник

Є

Євгеній in Чат | Электрики 🔌💡
Поправте если не прав
источник

VD

Vladimir Durkin in Чат | Электрики 🔌💡
Узо и без пе отработает. А как предлагаете сделать если в подьезде 3 фазы и корпус щита как рабочий ноль?
источник

VD

Vladimir Durkin in Чат | Электрики 🔌💡
Нельзя непосредственно в розетке мычковать ноль с землёй, а разделять в щите можно
источник

У

Умар in Чат | Электрики 🔌💡
Помогите
источник

У

Умар in Чат | Электрики 🔌💡
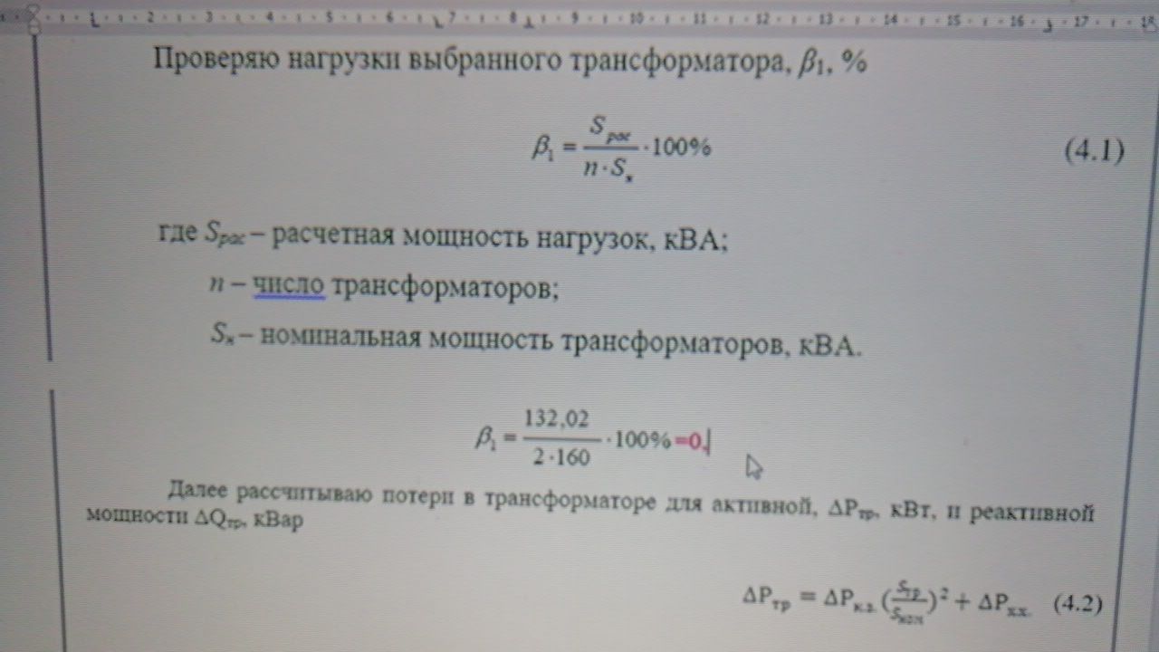
источник

У

Умар in Чат | Электрики 🔌💡
41% должно быть?
источник

МВ

Михаил Волоцкой... in Чат | Электрики 🔌💡
Vladimir Durkin
Будет работать. Это вы пен разделили на рабочий ноль и защитное заземление
Спасибо
источник

NK

ID:886282712 in Чат | Электрики 🔌💡
Метро Раменки, разводка электрики в 2-х ком.кв.Интересно пишите
источник

МВ

Михаил Волоцкой... in Чат | Электрики 🔌💡
Vladimir Durkin
Нельзя непосредственно в розетке мычковать ноль с землёй, а разделять в щите можно
Т.е. получается такая схема просто опасна т.к. можно получить на корпус 200 вольт?
источник

МВ

Михаил Волоцкой... in Чат | Электрики 🔌💡
У нас в подъезде уже два раза обрывало общий ноль с выгоранием электроприборов
источник

МВ

Михаил Волоцкой... in Чат | Электрики 🔌💡
Че делать-то, как блин бойлер подключать
источник

R

Roman MicroStore Kyi... in Чат | Электрики 🔌💡
Михаил Волоцкой
У нас в подъезде уже два раза обрывало общий ноль с выгоранием электроприборов
Реле-напряжения ставьте оно призвано защищать от последствий обрыва нуля
источник

СЗ

Сергей Зайцев... in Чат | Электрики 🔌💡
Поставь узо и реле напряжения.перемычку на корпус не делай.
источник

R

Roman MicroStore Kyi... in Чат | Электрики 🔌💡
Михаил Волоцкой
Че делать-то, как блин бойлер подключать
Обычно подключаете, на линию бойлера диф с током утечки 10 миллиампер
источник

R

Roman MicroStore Kyi... in Чат | Электрики 🔌💡
И все будет хорошо
источник

МВ

Михаил Волоцкой... in Чат | Электрики 🔌💡
короче без нуля
источник

R

Roman MicroStore Kyi... in Чат | Электрики 🔌💡
Михаил Волоцкой
короче без нуля
Тоесть без нуля?
источник