Size: a a a

Пятничный деплой

2019 September 17
Пятничный деплой
Хорошая статья про etcd и его роль в Kubernetes. https://medium.com/@lucjuggery/a-closer-look-at-etcd-the-brain-of-a-kubernetes-cluster-788c8ea759a5 #etcd #k8s
источник
Пятничный деплой
Практики парного программирования https://dev.to/rfornal/pair-programming-patterns-384o и code review https://dev.to/rfornal/better-code-review-practices-15nb #pairprogramming #codereview #bestpractice
источник
Пятничный деплой
Я благодаря @bykvaadm узнал, что оказывается Kaspersky Free стал совсем "не торт" - жаль, когда то очень давно его использовал - он был вполне неплох на фоне остальных бесплатных решений. Впрочем, встроенный Defender, уже давно лишил необходимости платить за то что работает через раз, норовит подсунуть рекламу, да ещё и сливает твои данные (я не только про Kaspersky сейчас) https://www.computerra.ru/241038/kaspersky-free/
источник
Пятничный деплой
Ceph post mortem. Снова этот проклятый ipv6 все поломал 🤣 (не только он конечно)
http://bit.ly/2lJL3H4
источник
Пятничный деплой
💻 Интересный менеджер SSH подключений и сессий. Когда серверов много, они разные, и хочется всё это как-то упорядочить.

https://github.com/taypo/redial

#ssh #github
источник
Пятничный деплой
Сегодня подборка awesome алертов для Prometheus. Коллеги, давайте поддержим проект и запушим туда свои алерты. Все что я мог я уже запушил 🐣
http://bit.ly/2kDwsNe
источник
Пятничный деплой
источник
Пятничный деплой
Пока мы тут живём в прекрасном мире DevOps, банки тоже хотят (а некоторые могут и практикуют). Смотрим митап из Райффайзен банка https://habr.com/ru/company/raiffeisenbank/blog/465911/
источник
Пятничный деплой
источник
Пятничный деплой
Это очень крутая новость, кстати, и название подходящее.
источник
Пятничный деплой
Вышел Traefik версии 2.0

https://blog.containo.us/traefik-2-0-6531ec5196c2
источник
2019 September 18
Пятничный деплой
Очередной митап Scalability Camp, распределенные системы и баттлы. Всё, как мы любим.
https://www.meetup.com/Scalability-Camp/events/264936752
источник
Пятничный деплой
источник
Пятничный деплой
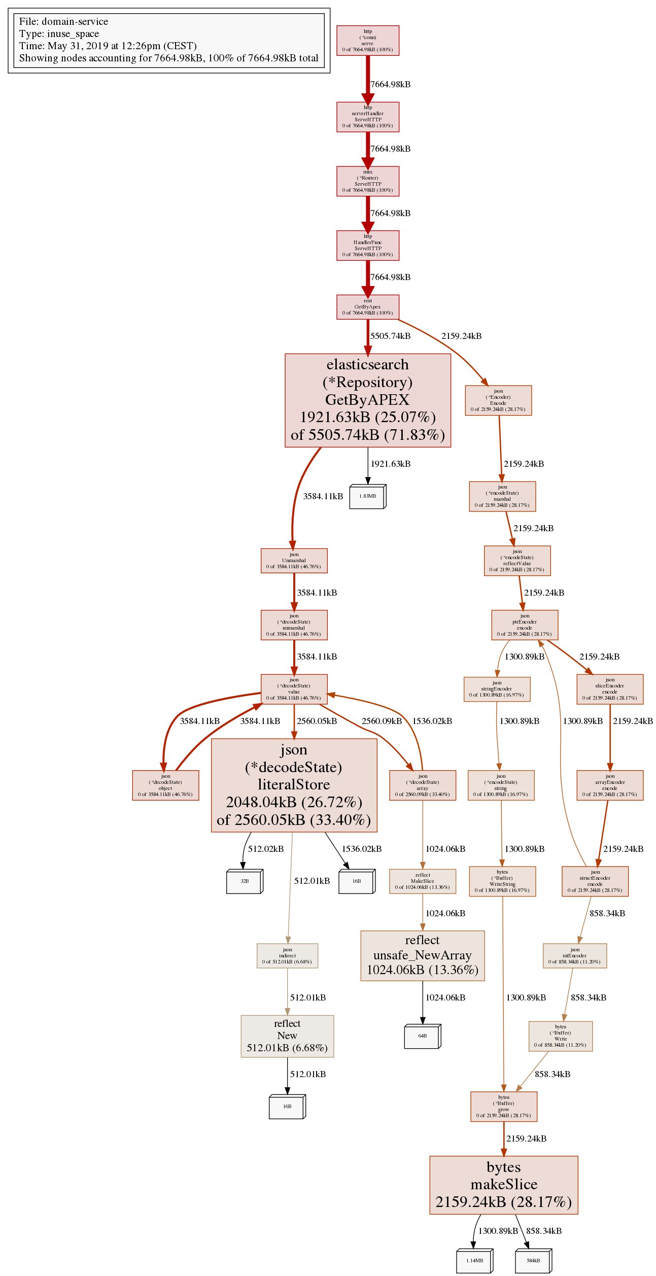
Отличная статья, прямо гайд по pprof простыми словами. 🤓🧐📈

https://blog.detectify.com/2019/09/05/how-we-tracked-down-a-memory-leak-in-one-of-our-go-microservices/
источник
Пятничный деплой
Grafana-plugin for k8s' monitoring
#k8s #monitoring
https://github.com/devopsprodigy/kubegraf
источник
Пятничный деплой
Еще 1 статья на тему IaC (infrastructure as code).
Описано почему я воюю за то, чтобы все было описано в плейбуках ансибла, никаких ручных действий ну и на десерт шикарный термин «infrastructure as bash_history»
http://bit.ly/2micCYe
источник
Пятничный деплой
[Перевод] Разбор: ООМ на узле Kubernetes
https://habr.com/ru/post/467823/
Tags: Блог компании Southbridge, Системное администрирование, Серверное администрирование, DevOps, k8s, oom, postmortem, ebs, blue matador
Author nAbdullin on #habrahabr
источник
Пятничный деплой
Флант интригует нас новой версией k8s
https://habr.com/ru/company/flant/blog/467477
источник
Пятничный деплой
Ну и еще новость от Фланта https://habr.com/ru/company/flant/news/t/467433/
источник
Пятничный деплой
Халява!
источник