Size: a a a

Чат Дяди Паши Fusion 360

2020 April 19

Z

Zorc in Чат Дяди Паши Fusion 360
Или выдели и правой кнопкой удалить все зависимости
источник

AF

Andrew F. in Чат Дяди Паши Fusion 360
источник

AF

Andrew F. in Чат Дяди Паши Fusion 360
спасибо за наводку
источник

Z

Zorc in Чат Дяди Паши Fusion 360
А, выбрал центроаать между двух
источник

A

Alex in Чат Дяди Паши Fusion 360
Олег
нарисуй кривую движения и пусти по ней фрезу. я в КАМ не силен, но что то подобное тут вытворяли
Так это та же задача, только в профиль.
источник

A

Alex in Чат Дяди Паши Fusion 360
Zorc
То что потом он отрежет , ни сохранить, ни применить
Сохранить можно в стл. )
источник

Z

Zorc in Чат Дяди Паши Fusion 360
А как это делается ?
источник

О

Олег in Чат Дяди Паши Fusion 360
Alex
Так это та же задача, только в профиль.
там 2 было. нарисовать траектори и вычитать тела по траектории.
источник

A

Alex in Чат Дяди Паши Fusion 360
Zorc
А как это делается ?
источник

Z

Zorc in Чат Дяди Паши Fusion 360
Чет не догнал
источник

A

Alex in Чат Дяди Паши Fusion 360
Zorc
Чет не догнал
источник

A

Alex in Чат Дяди Паши Fusion 360
Сейчас возможно это уже через ПКМ в левом дереве обработки делается.
источник

Z

Zorc in Чат Дяди Паши Fusion 360
А, понял, спасибо
источник

Z

Zorc in Чат Дяди Паши Fusion 360
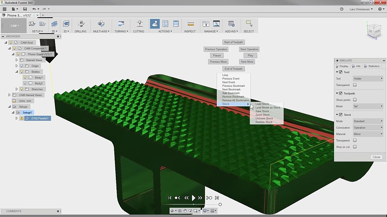
В сборке зависимости не работают, придется походу фрезой
источник

A

Alex in Чат Дяди Паши Fusion 360
Zorc
А, понял, спасибо
Пожалуйста.
источник

A

Alex in Чат Дяди Паши Fusion 360
источник
2020 April 20

PB

Paul Blanc 🏔 in Чат Дяди Паши Fusion 360
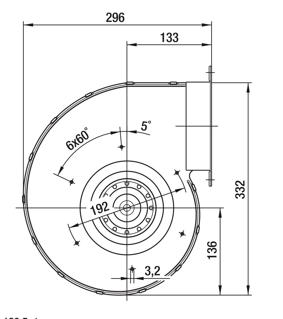
Парни а как такую улитку построить?
источник

PB

Paul Blanc 🏔 in Чат Дяди Паши Fusion 360
когда радиус раскручивается
источник

E

Evgen in Чат Дяди Паши Fusion 360
Сплайном сделай
источник

Д(

Дмитрий (Mutumbo)... in Чат Дяди Паши Fusion 360
как вариант типа такого
источник