Size: a a a

Чат Дяди Паши Fusion 360

2020 June 27

ЊM

Њ Mitrofanov in Чат Дяди Паши Fusion 360
Переслано от Њ Mitrofanov
Для чего нужен старый коммутационный шкаф на 12U? Конечно же для того, чтобы запихнуть в него принтер!
Теперь у принтера есть домик. (даже у принтера есть домик(( )
источник

AF

Andrew F. in Чат Дяди Паши Fusion 360
Њ Mitrofanov
Переслано от Њ Mitrofanov
Для чего нужен старый коммутационный шкаф на 12U? Конечно же для того, чтобы запихнуть в него принтер!
Теперь у принтера есть домик. (даже у принтера есть домик(( )
тащемта гениально
источник

AF

Andrew F. in Чат Дяди Паши Fusion 360
и жесткость таких шкафов даст фору многим колхоз профилям (ето намьок)
источник

ЊM

Њ Mitrofanov in Чат Дяди Паши Fusion 360
Я его уще утеплять/шумоизолировать буду
источник

AF

Andrew F. in Чат Дяди Паши Fusion 360
источник

AF

Andrew F. in Чат Дяди Паши Fusion 360
псс не хочешь немножко подельтить?
источник

ЊM

Њ Mitrofanov in Чат Дяди Паши Fusion 360
Кек
источник

АН

Алексей Непочатов... in Чат Дяди Паши Fusion 360
Шутка года! :)
источник

PG

Pavel Grachev in Чат Дяди Паши Fusion 360
Alex Lisp
Спасибо, я не тороплюсь (хоть завтра, хоть через неделю).
источник

A

Alex in Чат Дяди Паши Fusion 360
Alex
есть спецы по расчёту нагрузок ? как в фюжине посчитать  нагрузку на мачту от ветра?
Есть крутой спец, но нужна валюта. )
Anton
источник

A

Alex in Чат Дяди Паши Fusion 360
Запугал )
источник

A

Alex in Чат Дяди Паши Fusion 360
Alex
есть спецы по расчёту нагрузок ? как в фюжине посчитать  нагрузку на мачту от ветра?
Для этих расчётов нужен другой софт, не Фьюжен.
Но если перевести скорость ветра в давление на единицу площади, то осилит и Фьюжен.
источник

AL

Alex Lisp in Чат Дяди Паши Fusion 360
Непонятно какой из них Френе, а на круглом профиле видно не будет. Можно взять в качестве профиля треугольник и попытаться им вырезать резьбу в цилиндре. Тогда видно будет - Френе это или нет.
А может там и другим способом можно резьбу со своим профилем сделать?
источник

PG

Pavel Grachev in Чат Дяди Паши Fusion 360
Alex Lisp
Непонятно какой из них Френе, а на круглом профиле видно не будет. Можно взять в качестве профиля треугольник и попытаться им вырезать резьбу в цилиндре. Тогда видно будет - Френе это или нет.
А может там и другим способом можно резьбу со своим профилем сделать?
ого. думал можно ли так будет. действительно можно и так нарезать
источник

PG

Pavel Grachev in Чат Дяди Паши Fusion 360
источник

PG

Pavel Grachev in Чат Дяди Паши Fusion 360
Путь - прямая линия. Спираль делает сам
источник

AL

Alex Lisp in Чат Дяди Паши Fusion 360
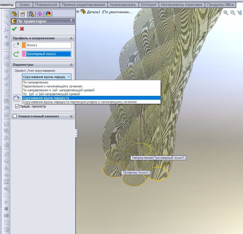
Вроде резьба как надо получилась, похоже на Френе... Опция просто "скручивание вдоль маршрута"? Или "перпендикулярно к начинающему сечению"?
источник

PG

Pavel Grachev in Чат Дяди Паши Fusion 360
Alex Lisp
Вроде резьба как надо получилась, похоже на Френе... Опция просто "скручивание вдоль маршрута"? Или "перпендикулярно к начинающему сечению"?
Перпендикулярно. Сечение нарисовано в плоскости осьцилиндра-радиус
источник

AL

Alex Lisp in Чат Дяди Паши Fusion 360
Pavel Grachev
Перпендикулярно. Сечение нарисовано в плоскости осьцилиндра-радиус
Не, это тоже самое что во фьюжине... Т.е. это не то – эскиз таким образом как надо не расположить (чтоб просто), наверное.
источник

PG

Pavel Grachev in Чат Дяди Паши Fusion 360
Alex Lisp
Не, это тоже самое что во фьюжине... Т.е. это не то – эскиз таким образом как надо не расположить (чтоб просто), наверное.
А как его надо то? Чето я уже не понимаю.
источник