Size: a a a

Чат Дяди Паши Fusion 360

2020 September 08

AP

Aleksey Puzankov in Чат Дяди Паши Fusion 360
Юра
Рельсы надо делать?
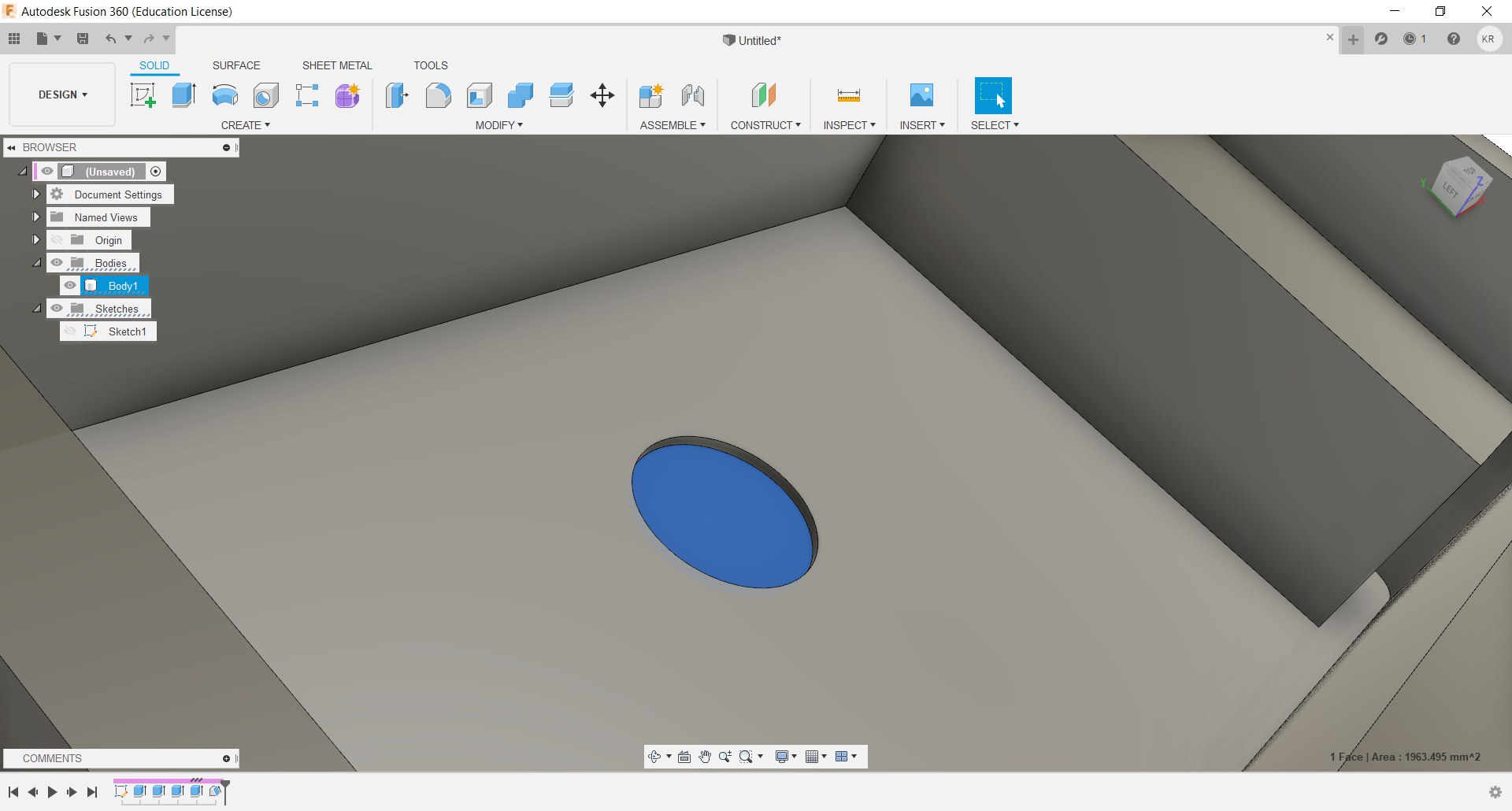
Сделайте эскиз на этой поверности, На нем габаритный прямоугольник. И лоффт от него к кругу
источник

Ю

Юра in Чат Дяди Паши Fusion 360
Aleksey Puzankov
Сделайте эскиз на этой поверности, На нем габаритный прямоугольник. И лоффт от него к кругу
Дошло, спасибо
источник

t

teij0 in Чат Дяди Паши Fusion 360
@theverticalway а промежуточные итоги конкурса по 2050 где ни будь будут?
источник

t

teij0 in Чат Дяди Паши Fusion 360
интересно глянуть чего там народ смог придумать ))))
источник

AR

A. Rush in Чат Дяди Паши Fusion 360
Юра
Дирка
источник

AV

Anton Vasiliev in Чат Дяди Паши Fusion 360
Aleksey Puzankov
Так вы хотите?
Я бы сделал пирамиду потом вырез. Так бы чуть проще геометрия получилась
источник

Ю

Юра in Чат Дяди Паши Fusion 360
Anton Vasiliev
Я бы сделал пирамиду потом вырез. Так бы чуть проще геометрия получилась
А без граней есть возможность сделать? Чтобы уклон был
источник

AV

Anton Vasiliev in Чат Дяди Паши Fusion 360
Юра
А без граней есть возможность сделать? Чтобы уклон был
Револв
источник

Ю

Юра in Чат Дяди Паши Fusion 360
понял
источник

Ю

Юра in Чат Дяди Паши Fusion 360
Anton Vasiliev
Револв
а если поверность прямоугольная? Костылями дорабатывать
источник

AV

Anton Vasiliev in Чат Дяди Паши Fusion 360
Ну вас сказали два варианта. Без граней это револв. И в плане она все равно может быть прямоугольной
источник

AV

Anton Vasiliev in Чат Дяди Паши Fusion 360
С гранями - лофт либо как показал Алексей, либо как описал я. По сути это похожие решения
источник

Ю

Юра in Чат Дяди Паши Fusion 360
понял, буду пробовать, спасибо
источник

AV

Anton Vasiliev in Чат Дяди Паши Fusion 360
Операция уклон тут не поможет. Он может  не плоскую основанию грань наклонить. Но наклонять он будет одинаково
источник

AV

Anton Vasiliev in Чат Дяди Паши Fusion 360
Так чтобы одной операцией вам рассекло тело, да ещё и так как вы хотите (но компу об этом не сказали) и сделало все само.но как хочется.. но без объяснений...но так чтоб... - увы ни фьюж ни другие системы не смогут
источник

AV

Anton Vasiliev in Чат Дяди Паши Fusion 360
Разве что полигоналки. В них может получиться. Но тоже не прям в одно действие
источник

AV

Anton Vasiliev in Чат Дяди Паши Fusion 360
Так что надо объяснять что вам больше подходит - лофт или револв и какие именно
источник

Ю

Юра in Чат Дяди Паши Fusion 360
Anton Vasiliev
Так что надо объяснять что вам больше подходит - лофт или револв и какие именно
это не мне надо объяснять, а заказчкику, вот 2 варианта и буду высылать, пусть выбирает
источник

AV

Anton Vasiliev in Чат Дяди Паши Fusion 360
Юра
это не мне надо объяснять, а заказчкику, вот 2 варианта и буду высылать, пусть выбирает
Заказчик часто выражается в стиле "сделайте мине красиво" и ты перебираешь сотни вариантов, задаешь кучу вопросов... А потом выясняешь что надо было в розовый хелло-китти цвет покрасить
источник

AV

Anton Vasiliev in Чат Дяди Паши Fusion 360
Но у фьюжа заказчик - Вы ;) ну или мы...
источник