Size: a a a

Чат Дяди Паши Fusion 360

2021 February 08

AS

Andrew Sher in Чат Дяди Паши Fusion 360
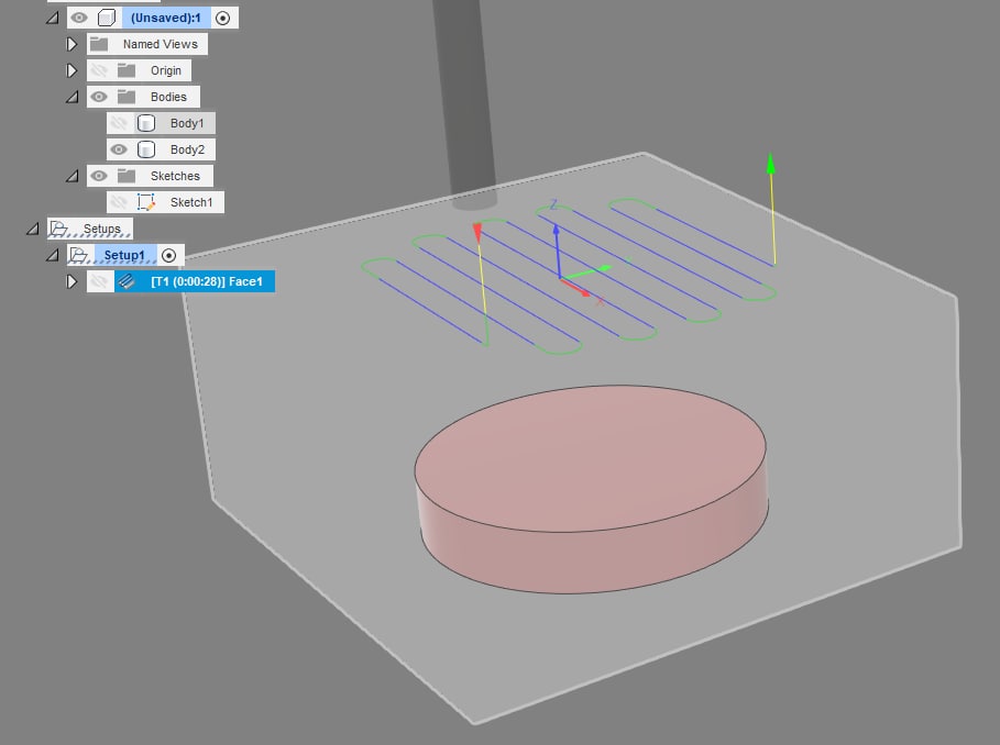
Что я делаю не так?
Выбрал тело 1 как сток.
источник

AS

Andrew Sher in Чат Дяди Паши Fusion 360
Делаю фейс по телу 2.
источник

AS

Andrew Sher in Чат Дяди Паши Fusion 360
Получаю фейс по стоку.
источник

AS

Andrew Sher in Чат Дяди Паши Fusion 360
я конечно могу подвинуть в высотах, просто интересно почему так
источник

AS

Aleksandr Sch in Чат Дяди Паши Fusion 360
Коллеги подскажите, возможно ли установить f360 на планшет под Windows,? И какой лучше всего подойдёт? Спасибо
источник

AV

Anton Vasiliev in Чат Дяди Паши Fusion 360
Aleksandr Sch
Коллеги подскажите, возможно ли установить f360 на планшет под Windows,? И какой лучше всего подойдёт? Спасибо
Можно. Любой который соответствует системным требованиям
источник

PM

Pavel Medvedev in Чат Дяди Паши Fusion 360
Andrew Sher
Получаю фейс по стоку.
сток не надо в этом случае выделять, это ограничивает движение по XY. Глубина по Z - надо смотреть что на вкладке Heights.
источник

PM

Pavel Medvedev in Чат Дяди Паши Fusion 360
И еще есть сомнения, что выбрано в качестве Model при создании сетапа
источник

PM

Pavel Medvedev in Чат Дяди Паши Fusion 360
есть мнение, что туда тоже попало тело 1
источник

PM

Pavel Medvedev in Чат Дяди Паши Fusion 360
обычно если в Face ничего не настраивать, то он в качестве  bottom height использует model top. Если тут он не стал заглубляться, значит model top где-то высоко
источник

AS

Aleksandr Sch in Чат Дяди Паши Fusion 360
Anton Vasiliev
Можно. Любой который соответствует системным требованиям
Спасибо
источник

AS

Andrew Sher in Чат Дяди Паши Fusion 360
Pavel Medvedev
И еще есть сомнения, что выбрано в качестве Model при создании сетапа
точно, выбрана то вся модель, если взять только обрабатываемое тело, то всё работает.
опять моя не внимательность.
Спасибо!
источник

A

Aleksey in Чат Дяди Паши Fusion 360
Andrew Sher
Что я делаю не так?
Выбрал тело 1 как сток.
Зачем вы сток делаете из твёрдого тела?
источник

AS

Andrew Sher in Чат Дяди Паши Fusion 360
Aleksey
Зачем вы сток делаете из твёрдого тела?
так надо)
источник

AV

Anton Vasiliev in Чат Дяди Паши Fusion 360
Aleksandr Sch
Спасибо
Но работать пальцами как по мне не удобно. Мышка и клава - нужны
источник

A

Aleksey in Чат Дяди Паши Fusion 360
Симуляция траектории что показывает?
источник

AP

Aleksey Puzankov in Чат Дяди Паши Fusion 360
Anton Vasiliev
Но работать пальцами как по мне не удобно. Мышка и клава - нужны
к планшету подрубить без проблем
источник

AV

Anton Vasiliev in Чат Дяди Паши Fusion 360
В плане характеристик - лучше проц побыстрее (одно ядро) чем много ядер
источник

A

Aleksey in Чат Дяди Паши Fusion 360
Теперь я ничего не понял. Можно выбрать.
источник

AV

Anton Vasiliev in Чат Дяди Паши Fusion 360
Aleksey Puzankov
к планшету подрубить без проблем
Ну то понятно. Потому и пишу. Просто автор вопроса может как раз хотеть работать как с планшетом. Раз хочет именно планшет
источник