Size: a a a

Чат опять про Fusion 360

2021 June 12

AV

Anton Vasiliev in Чат опять про Fusion 360
Ничего умного сказать не могу. По поводу кривости
источник

AV

Anton Vasiliev in Чат опять про Fusion 360
Можно доделать во фьюже
источник

AV

Anton Vasiliev in Чат опять про Fusion 360
Что это и зачем?
источник

𝕃𝕊

𝕃𝕖 𝕊𝕥𝕚𝕟𝕘𝕖𝕣... in Чат опять про Fusion 360
Привет. Всегда волновал вопрос, как обратно вернуть возможность редактировать кривые? В какой-то момент они из зеленых превращаются в бирюзовые и закрепляются за кругами и могут быть отредактированы только в рамках этих кругов, но как ранее в стороны крутить уже не выйдет. Буду признателен за помощь!
источник

AY

Alexey Yurchenko in Чат опять про Fusion 360
Вопрос чуть не по профилю. Пару раз делал проект под лазерную резку фанеры и примерно представляю во какие деньги станет проект во время разработки. Сейчас хочется перейти на листовой алюминий и интересно во сколько мне  это станет.
условно лист фанеры стоит 1к (6мм), лист алюминия 5к (1мм), резка фанеры 30р/метр, резка алюминия 50-60р/метр. Этих цен достаточно, чтобы прикинуть цену проекта или есть нюансы?
источник

q

qpuJiocoqp in Чат опять про Fusion 360
Парни подскажите есть ли возможность варащать камеру вокруг тела ?
источник

М

Ммм in Чат опять про Fusion 360
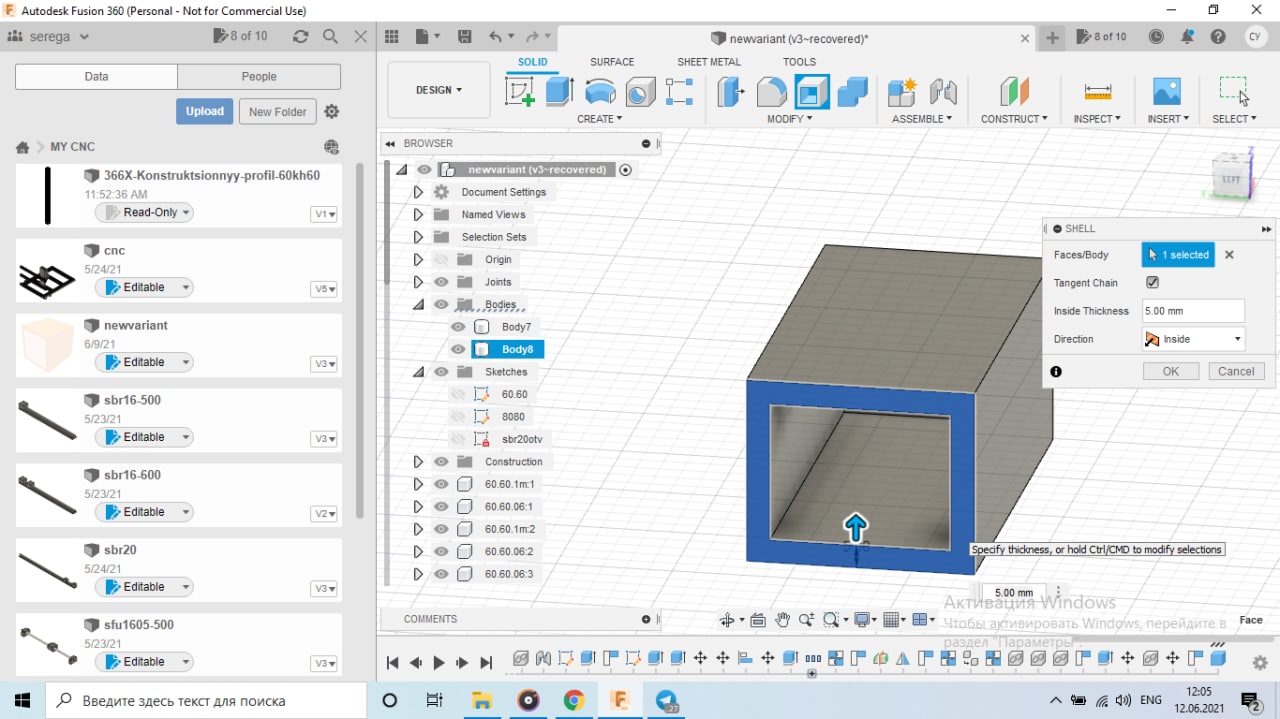
Здорова всем мужики 1 день в fusion 360 помогите разобраться как в коробочке сделать сквозное прямоугольное отверстие
источник

q

qpuJiocoqp in Чат опять про Fusion 360
ли камера всегда вращаетсяя только вокруг орижина пространсва
источник

М

Ммм in Чат опять про Fusion 360
Да на шифт жми
источник

q

qpuJiocoqp in Чат опять про Fusion 360
бэлин но камера вращается вокруг орижина это очень не удобно когда тело в далеке)))
источник

М

Ммм in Чат опять про Fusion 360
Ааа ну тогда извини я сам нуууб 😂
источник

q

qpuJiocoqp in Чат опять про Fusion 360
ребята подскажте пока у меня психика не сломалась во всех прогах это есть )))))
источник

М

Ммм in Чат опять про Fusion 360
А мне не можешь помочь с моим вопросом? У меня тоже щас нервы лопнут
источник

М

Ммм in Чат опять про Fusion 360
?
источник

q

qpuJiocoqp in Чат опять про Fusion 360
источник

q

qpuJiocoqp in Чат опять про Fusion 360
источник

q

qpuJiocoqp in Чат опять про Fusion 360
дальнюю стенку можешь просто экструдом убрать
источник

М

Ммм in Чат опять про Fusion 360
источник

A

Alex in Чат опять про Fusion 360
Это из-за отсутствия касательности в траектории.
Фьюжен автоматически достраивает геометрию по плохой траектории, которая графически вот так искажает изображение.
источник

М

Ммм in Чат опять про Fusion 360
источник