Size: a a a

2020 January 10

MK

Michael Korobkov in ELECTRONIX
НХНПНОИ
источник

V

Vit in ELECTRONIX
могу набросить вопрос по теме чята если хотите) голову поломать немношк)
источник

VK

Vladimir Komissarov in ELECTRONIX
Vit
могу набросить вопрос по теме чята если хотите) голову поломать немношк)
Ну разве что если на русском языке.
источник

V

Vit in ELECTRONIX
источник

V

Vit in ELECTRONIX
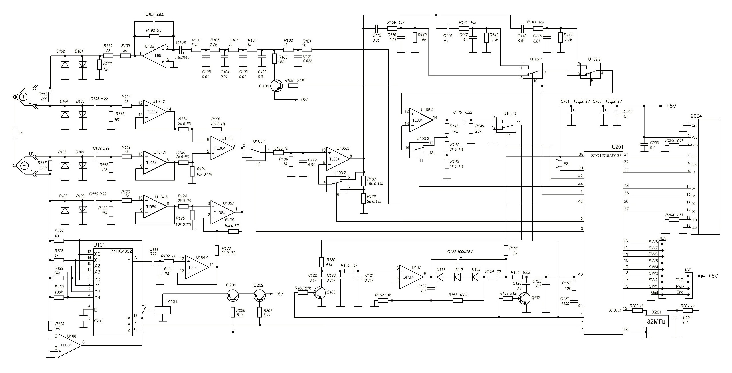
вот схема, это rlc метр
источник

V

Vit in ELECTRONIX
работает на трех частотах 100 1000 и 7800 гц
источник

V

Vit in ELECTRONIX
на 100гц работает ок, на остальных как будто кз где-то (или нет контакта)
источник

V

Vit in ELECTRONIX
и я чот никак не могу прикинуть где это частотное разделение в схеме
источник

V

Vit in ELECTRONIX
плохо пропаян какой-то R или C
источник

V

Vit in ELECTRONIX
так что 100гц ок а 1000 уже не ок
источник

VK

Vladimir Komissarov in ELECTRONIX
Уверены что операционники достаточно скоростные?
источник

VK

Vladimir Komissarov in ELECTRONIX
Схема ваша?
источник

a

aum in ELECTRONIX
Vit
и я чот никак не могу прикинуть где это частотное разделение в схеме
перед U102.1 и U102.2 фильтры стоят
источник

V

Vit in ELECTRONIX
Vladimir Komissarov
Схема ваша?
нее это xjw01 китайский
источник

h

hardegor in ELECTRONIX
Vit
на 100гц работает ок, на остальных как будто кз где-то (или нет контакта)
Вначале проверить какие напряжения на управлящих выводах u102 и u103 при переключении режимов, ну и на обмотке реле.
источник

🦊

🦊 in ELECTRONIX
Мож пригодится кому-то...
https://habr.com/ru/post/483496/
источник
2020 January 11

V

Valerii in ELECTRONIX
Добрый день. С RIOT RTOS кто-нибудь работал?
источник
2020 January 12

Д

Дима Ерофеев in ELECTRONIX
А какой вопрос?
источник

S

Sergey in ELECTRONIX
С К
Помогите советом.
У меня распери, подключен по hdmi, интернет по проводу. Раньше лежал на холодильнике в 1800 мм от газовой печки с автоподжигом. Можно так сказать, что был прикрыт железкой от холодильника (не в прямой видимости).
Теперь распери висит в 1300 мм от печки и напрямую на неё смотрит и иначе не повернёшь.
Когда нажимаю автоподжиг на печке, пропадает изображение на экране (через некоторое время появляется "hdmi кабель не подключён"), а звука 2 секунды нет, потом пол секунды есть, потом по кругу.
Вопросы.
1. Чо за фигня?
2. Как с этим боротся?
у меня ЖК телевизор подключен hdmi-кабелем длиной в 12 метров к ПК. Когда включаю нагрузку (лабораторник трансформаторный), или нечто другое с импульсной помехой, то на секунду пропадает картинка и звук, потом нормально. Кабель, скорее всего, без особых экранов, покупался очень давно.
Думаю, что наводка идет на кабель.
Причем, со старой видюхой таких проблем не возникало, а с новой 60 fps с прогрессивноц разверткой не тянет уже.
Собственно, я смирился. Это редко проскакивает.
источник
2020 January 13

С

Сергий in ELECTRONIX
Кто-нибудь в курсе, с какого перепугу Autodesk свернули саппорт в России? Сранкции очередные или просто региональная политика?
источник