Size: a a a

2020 May 30

A

Alex in ELECTRONIX
Vit
по приемникам полякова "приемники прямого преобразования"
спасибо
источник

💫

💫Альберт💫... in ELECTRONIX
Alex
а по приемникам нет? связанные контуры, ступенчатые контуры?
Есть ещё очень хорошая и практичная книга. Авторы Бунин и Яйленко. В некоторых редакциях пишется Бунимович и Яйленко
источник

A

Alex in ELECTRONIX
💫Альберт💫
Есть ещё очень хорошая и практичная книга. Авторы Бунин и Яйленко. В некоторых редакциях пишется Бунимович и Яйленко
спасибо
источник

SV

Sanchez Vladimirovic... in ELECTRONIX
Неплохо, хороший обзор. Но тема усилителей C/F класса не раскрыта за музейностью материала.
источник

Пl

Павел left in ELECTRONIX
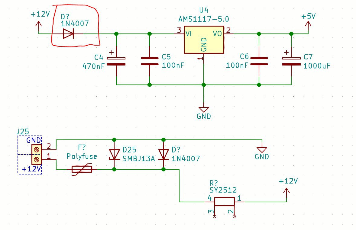
Всем доброго времени суток, не подскажете, на сколько защита в виде диода 1n4007 применима? AMS1117 питает логику 40-100мА. Просто есть опасения что пока PTC предохранитель срабатывает логика уже полетит...
источник

A

Alex in ELECTRONIX
Павел left
Всем доброго времени суток, не подскажете, на сколько защита в виде диода 1n4007 применима? AMS1117 питает логику 40-100мА. Просто есть опасения что пока PTC предохранитель срабатывает логика уже полетит...
а зачем диод?
источник

Пl

Павел left in ELECTRONIX
как мне кажется, он ограничит протекание тока при обратной полярности, в момент до срабатывания PTC
источник

A

Alex in ELECTRONIX
если шанс переполюсовки большой то почему нет?
источник

Пl

Павел left in ELECTRONIX
согласен, просто небольшой опыт в проектировании цепей питания, думал что могут быть ньюансы)
источник

V

Vit in ELECTRONIX
диод как на схеме 0.5 в на себе осаждает и весь ток через себя пропустит
источник

V

Vit in ELECTRONIX
обычно ставят обратной полярностью на землю, при переполюсовке получится кз
источник

DS

Dolphin Soft in ELECTRONIX
Vit
диод как на схеме 0.5 в на себе осаждает и весь ток через себя пропустит
там 1А потолок
источник

DS

Dolphin Soft in ELECTRONIX
Vit
обычно ставят обратной полярностью на землю, при переполюсовке получится кз
А он как стаб резать не будет?
источник

V

Vit in ELECTRONIX
нет кнешн
источник

DS

Dolphin Soft in ELECTRONIX
ниубидительна )
источник

V

Vit in ELECTRONIX
я его блин прибором нашел)
источник

V

Vit in ELECTRONIX
китайские сволочи поставили, спасибо им)
источник

l

lbh in ELECTRONIX
Павел left
Всем доброго времени суток, не подскажете, на сколько защита в виде диода 1n4007 применима? AMS1117 питает логику 40-100мА. Просто есть опасения что пока PTC предохранитель срабатывает логика уже полетит...
SMBJ если он не двунаправленный в обратную сторону как бы диод. хотя надо выяснить сколько он на себя принять может в диодном режиме
источник

l

lbh in ELECTRONIX
в разрыв цепи если почти без падения можно сделать на полевике
источник

l

lbh in ELECTRONIX
источник