Size: a a a

2020 September 30

V

Vit in ELECTRONIX
Vit
в ссср все было задумано для одного - доставить изделие до точки пуска и запустить. А пока этого не случилось использовать все изготовленное в мирных целях (говно не совместимое с задачей)
вот это я не из головы ж написал)
источник

С

Сергий in ELECTRONIX
Vit
я ваще в it зарплата космос)) но за электронику обидно)
Учитывая, что в электронике порог входа много выше)) Обидно)) Согласен))
источник

V

Vit in ELECTRONIX
Сергий
Учитывая, что в электронике порог входа много выше)) Обидно)) Согласен))
пффф чо там выше?)
источник

V

Vit in ELECTRONIX
кад освоил и вперед)
источник

С

Сергий in ELECTRONIX
Vit
кад освоил и вперед)
Нуну))
источник

V

Vit in ELECTRONIX
че нуну?) вон китай доказал)
источник

V

Vit in ELECTRONIX
источник

A

Alex in ELECTRONIX
Vit
че нуну?) вон китай доказал)
они молодцы, мне нравится как делают.
-Стабилитрон не тянет по току!
-Поставте два параллельно
-Это гениально!
источник

V

Vit in ELECTRONIX
или ты хочешь сказать что вот эти зигзаги инженер на логарифмической линейке считал?)
источник

V

Vit in ELECTRONIX
Alex
они молодцы, мне нравится как делают.
-Стабилитрон не тянет по току!
-Поставте два параллельно
-Это гениально!
пин-диоды так еще моторола ставила)
источник

A

Alex in ELECTRONIX
Vit
пин-диоды так еще моторола ставила)
еще лучше)
источник

A

Alex in ELECTRONIX
хотя если это работает, почему нет...
источник

V

Vit in ELECTRONIX
Alex
еще лучше)
источник

V

Vit in ELECTRONIX
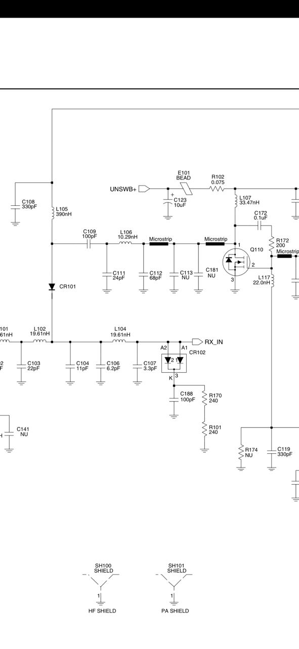
вон cr102 по входу горят только в путь)
источник

V

Vit in ELECTRONIX
источник

С

Сергий in ELECTRONIX
Vit
или ты хочешь сказать что вот эти зигзаги инженер на логарифмической линейке считал?)
Они не разрабатывают, они умело копируют. Это разница. Чуть измени ТЗ на три буквы - весь Китай громко пукнет в лужу))
источник

V

Vit in ELECTRONIX
бдыщ)
источник

V

Vit in ELECTRONIX
Сергий
Они не разрабатывают, они умело копируют. Это разница. Чуть измени ТЗ на три буквы - весь Китай громко пукнет в лужу))
неее
источник

V

Vit in ELECTRONIX
именно КАДят
источник

V

Vit in ELECTRONIX
схему то да мож и копируют
источник