Size: a a a

2020 April 11

ДЦ

Дмитрий Цымбал... in Home Assistant
я вот щас выключил вифи на малине (в нее тыкут 2538) - качво сигна не изменилось почти
источник

ДЦ

Дмитрий Цымбал... in Home Assistant
подцепил стик на удлинитель - примерно +50-70 единиц
источник

AL

Alting Leader ☭ in Home Assistant
источник

IB

Ivan Bessarabov in Home Assistant
Дмитрий Цымбал
подцепил стик на удлинитель - примерно +50-70 единиц
а как ты смотришь? linkquality на каком-то устройстве?
источник

V

Vtel in Home Assistant
Alting Leader ☭
и вот любопытно... на один стик несколько z2mqtt так повесить можно? 😅
нет, у меня так не получилось
источник

ДЦ

Дмитрий Цымбал... in Home Assistant
Ivan Bessarabov
а как ты смотришь? linkquality на каком-то устройстве?
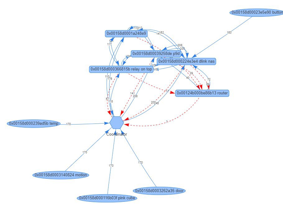
вот то что стало
источник

ДЦ

Дмитрий Цымбал... in Home Assistant
а вот что было
источник

ДЦ

Дмитрий Цымбал... in Home Assistant
Переслано от Дмитрий Цымбал...
источник

ДЦ

Дмитрий Цымбал... in Home Assistant
смотреть на девайсы motion и door
источник

ДЦ

Дмитрий Цымбал... in Home Assistant
они через две стены и без роутеров по пути
источник

AL

Alting Leader ☭ in Home Assistant
а что за удлиннитель? просто провод?
источник

ДЦ

Дмитрий Цымбал... in Home Assistant
ага
источник

AL

Alting Leader ☭ in Home Assistant
любопытно
источник

ДЦ

Дмитрий Цымбал... in Home Assistant
ну так про это пишут же на сайте )
источник

ДЦ

Дмитрий Цымбал... in Home Assistant
но вот надо было попробовать )
источник

AL

Alting Leader ☭ in Home Assistant
ну, да
источник

AL

Alting Leader ☭ in Home Assistant
удлиннитель съедает питание, но выступает в качестве антенны. главное - не перестараться
источник

ДЦ

Дмитрий Цымбал... in Home Assistant
положение в пространстве изменилось стика изменилось на сантиметров 5-7, высота не изменилась
источник

V

Vtel in Home Assistant
у меня v2 без удлинетиля не с кем не мог спарится
источник

AL

Alting Leader ☭ in Home Assistant
какой длины?
источник