Size: a a a

2020 October 22

TS

Teplov Sergey in Home Assistant
Ошибка, надо плагины установить?
источник

ДЦ

Дмитрий Цымбал... in Home Assistant
Andy Saab
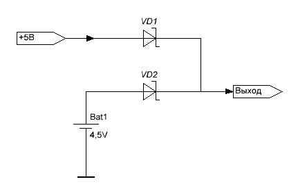
А чо там делать то? Сетевой бп, сборка акков с платкой по вкусу и диодный мост между ними.
С кем ты щас говорил?)
источник

AS

Andy Saab in Home Assistant
Дмитрий Цымбал
С кем ты щас говорил?)
Промахнулся мимо тебя?😳
источник

ДЦ

Дмитрий Цымбал... in Home Assistant
Andy Saab
Промахнулся мимо тебя?😳
Попал. Но мимо сознания пронеслост))
источник

TS

Teplov Sergey in Home Assistant
Мужчины кто сможет помочь с НА? Я тока вникаю, нифига не пойму что дальше делать.
источник

ДЦ

Дмитрий Цымбал... in Home Assistant
Teplov Sergey
Мужчины кто сможет помочь с НА? Я тока вникаю, нифига не пойму что дальше делать.
Смотреть видосы и читать доку.
источник

TS

Teplov Sergey in Home Assistant
2й день смотрю читаю, тока больше вопросов.... И не заработало нифига.
источник

ДЦ

Дмитрий Цымбал... in Home Assistant
Диагноз ... не совсем ясный
источник

ДЦ

Дмитрий Цымбал... in Home Assistant
Чо не заработало? Может и не должно было
источник

TS

Teplov Sergey in Home Assistant
Вообще хаб акара можно к НА подключить?
источник

AS

Andy Saab in Home Assistant
Дмитрий Цымбал
Попал. Но мимо сознания пронеслост))
источник

ДЦ

Дмитрий Цымбал... in Home Assistant
Акара вопщем то нет
источник

ДЦ

Дмитрий Цымбал... in Home Assistant
Добить решил?)
источник

Д

Дмитрий in Home Assistant
Дмитрий Цымбал
Если сильная просадка баьарей будет - оно не зарядит. Пробовал такие
У нас в городе по ряду причин постоянные сбои в электросети. Уже больше полугода полёт отличный. Они тоже разные бывают - визуально почти такой брал - идёт просадка. С этим никаких проблем.
источник

ДЦ

Дмитрий Цымбал... in Home Assistant
Дмитрий
У нас в городе по ряду причин постоянные сбои в электросети. Уже больше полугода полёт отличный. Они тоже разные бывают - визуально почти такой брал - идёт просадка. С этим никаких проблем.
Хм. Не исключаю что калич попался. Вроде на вавгате заказывал.
источник

AS

Andy Saab in Home Assistant
Дмитрий Цымбал
Добить решил?)
Ну чо там понимать то? Бп от телефона, повербанк и два диода, стабилитроны нафиг не надо😁 Минуса объединить
источник

ДЦ

Дмитрий Цымбал... in Home Assistant
Дмитрий
У нас в городе по ряду причин постоянные сбои в электросети. Уже больше полугода полёт отличный. Они тоже разные бывают - визуально почти такой брал - идёт просадка. С этим никаких проблем.
А не осталось ссылочки на проверенный? Тот что вы брали? Или это оно?
источник

ДЦ

Дмитрий Цымбал... in Home Assistant
Andy Saab
Ну чо там понимать то? Бп от телефона, повербанк и два диода, стабилитроны нафиг не надо😁 Минуса объединить
А еси епанет?
источник

Д

Дмитрий in Home Assistant
Это оно
источник

ДЦ

Дмитрий Цымбал... in Home Assistant
Дмитрий
Это оно
Спасибо!!!
источник