Size: a a a

Про разработку электроники

2020 August 09

АМ

Александр Михайлович... in Про разработку электроники
Ток в обмотке -12в не даст получить больше 10вт. Будет срабатывать защита.
источник

7

777Andrej in Про разработку электроники
О, он и тут уже
источник

АМ

Александр Михайлович... in Про разработку электроники
777Andrej
О, он и тут уже
?, а где ещё? чтоб время не тратить.
источник

7

777Andrej in Про разработку электроники
Александр Михайлович
?, а где ещё? чтоб время не тратить.
Из того видео , Касьян делает доп плату. Управление огр тока , ну и напруги.
Выкидывает все, и подключает диодный мост .
источник

АМ

Александр Михайлович... in Про разработку электроники
Равиль Джамбеков
Блок питания на 250 )
Равиль, ты не готов перемотать трансформатор, и перестроить работу TL ,? Забудь о комп. блоках.
источник

7

777Andrej in Про разработку электроники
Перематывать ничего не нужно. Все и так будет работать
источник

7

777Andrej in Про разработку электроники
источник

7

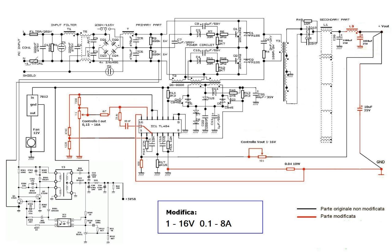
777Andrej in Про разработку электроники
Самая простая переделка
источник

АМ

Александр Михайлович... in Про разработку электроники
777Andrej
Самая простая переделка
Согласен , до 16-18 вольт.
источник

7

777Andrej in Про разработку электроники
Александр Михайлович
Согласен , до 16-18 вольт.
24в 10а
Можно снять
источник

7

777Andrej in Про разработку электроники
Ну бп 350ватт
источник

kaktys Германский... in Про разработку электроники
777Andrej
Самая простая переделка
Самая простая - это забанить,  так как тема в инете обсосана лет 20 как
источник

7

777Andrej in Про разработку электроники
kaktys Германский
Самая простая - это забанить,  так как тема в инете обсосана лет 20 как
Угу
источник

CG

Captain Green in Про разработку электроники
Равиль Джамбеков
24 вольта с помощью диодного моста с защитой
А денег судя по всему вообще нет?
Они же дешманские
источник

РД

Равиль Джамбеков... in Про разработку электроники
Captain Green
А денег судя по всему вообще нет?
Они же дешманские
Ты про китайские 3 амперные за 2000 ?
источник

CG

Captain Green in Про разработку электроники
Равиль Джамбеков
Ты про китайские 3 амперные за 2000 ?
Ну да. А какой ток нужен?
источник

РД

Равиль Джамбеков... in Про разработку электроники
Captain Green
Ну да. А какой ток нужен?
5 ампер , да и блок питания просто есть
источник

РД

Равиль Джамбеков... in Про разработку электроники
И да , денег неть)))
источник

kaktys Германский... in Про разработку электроники
Равиль Джамбеков
И да , денег неть)))
В любом случае это не сюда, если нет денег - значит прокачивай мозги, вот возьми и сам поищи один раз "как переделать бп на 24 в" прежде чем задавать смешные вопросы
источник

P

Perl in Про разработку электроники
Равиль Джамбеков
Скажите пожалуйста , что не так : на блоке питания нашел 30 вольт переменного , а вставил туда диодный мост но получил не 30 , 60 вольт постоянки ????
Скажи пожалуйста а чем ты напряжение мерял?
источник