Size: a a a

2021 August 31
Шептун
Турчинов очень беспокоится о судьбе военнослужащих в Украине. Однако "беспокойство" не помешало обеспечить себя и всю свою семью элитной недвижимостью.
источник
Шептун
источник
Шептун
источник
Шептун
источник
Шептун
‼️Виктору Медведчуку вручено ходатайство прокуратуры о продлении меры пресечения ещё на два месяца. Об этом сообщил нардеп от ОПЗЖ Ренат Кузьмин.

"Как известно, расследование в отношении Медведчука давно завершено и прокуратура начала знакомить сторону защиты с материалами дела. Это означает, что повлиять на результаты расследования Медведчук уже никак не может и домашний арест, который избирался на время следствия, подлежит отмене. Это по закону. Но в Украине с недавних пор закон не действует".
источник
2021 September 01
Шептун
#слухи
Получение «квот» по поставкам угля с РФ и ОРДЛО (через территорию РФ) в адрес ТЭЦ (Киев, Чернигов, Черкассы, Сумы) Анатолий Шкрибляк согласовывает и договаривается  непосредственно с Козаком (РФ). Шкрибляк лично часто бывает в Москве (через Европу), где ведёт переговоры по финансовой и товарной схемах  поставок угля с РФ. По этому вопросу также переговорщиком и «контактером» выступает партнёр Анатолия Шкрибляка  по энергетическому бизнесу - Дмитрий Сандлер (бывший депутат ВР, фракция Партии Регионов, в своё время представитель российской компании «Лукойл» в Украине).
источник
Шептун
#слухи
Украина - наши дни. На банкете украинского политика выступала королева русского шансона

Гройсман закатил в Виннице шикарную вечеринку по случаю дня рождения отца.

На 75-летие Бориса Исааковича Гройсмана пел Олег Винник и королева русского шансона Любовь Успенская.

Не так давно Любовь Успенская засветилась на выступлениях в Крыму. Но этот факт видимо не смущает бывшего украинского политика. Патриоты они такие, и в телевизоре и в личной жизни.

Празднование происходило в фешенебельном загородном комплексе "Гостевия", банкет был заказан на 600 гостей.

Стоимость празднования юбилея отца экс-премьера около 200 тысяч долларов. Только выступление Успенской и Винника обошлось Гройсману по 50 тысяч долларов за одного артиста.

Среди гостей Гройсмана кроме родственников и друзей были местные чиновники, депутаты, бывшие министры, и, как водится, криминальные авторитеты.

Поэтому всем без исключения гостям было запрещено вести фото-видео съемку.

Но об этом Владимир Борисович почему то не рассказывает ни в соцсетях, ни на телеканале Рината Леонидовича.
источник
Шептун
Российский газ самый грязный в мире, но сохранить транзит грязного газа необходимо любой ценой.
источник
Шептун
источник
Шептун
⚡️Подтверждается очередной наш инсайд о поездке Зеленского в США. Вчера Пентагон заявил, что новый пакет помощи Киеву на сумму в $60 млн. включает в том числе поставки ракетных комплексов Javelin. Ранее мы сообщали, что США и Украина смогут договориться о заключении новых контрактов на поставку вооружения. А также продолжат развитие партнерства в отрасли обороны и безопасности.
источник
Шептун
‼️Ещё один наш расклад по поездке Зеленсого подтвердился. Ранее мы писали, что в ходе визита в Вашингтон между Украиной и США будет налажено сотрудничество в исследовании и использовании космического пространства. Вместе с тем, будет создана защита технологий, связанных с запуском Украиной лицензированных США коммерческих космических аппаратов.

Так, вчера между Государственным космическим агентством Украины и Министерством обороны Соединенных Штатов Америки заключен Меморандум о взаимопонимании в сфере безопасности космических полетов и предоставления услуг и информации по космической ситуационной осведомленности.

Документ определяет взаимную заинтересованность сторон и желание расширения сотрудничества в использовании космического пространства.

"Меморандумом создаются правовые основания и механизмы совместного использования космической ситуационной осведомленности с целью повышения безопасности космических полетов, обмена услугами и информацией".
Telegram
Шептун
⚡️Наши инсайды о целях поездки Зеленского в Вашингтон частично подтверждается. Ранее мы писали, что США и Украина смогут договориться о заключении новых контрактов на поставку вооружения, а также договориться о реализации совместного с американской стороной проекта по строительству малых ядерных реакторов.

Министерство обороны Украины сообщило, что Кабмин одобрил текст распоряжения о подписании соглашения с США о проектах в сфере исследований, разработок, испытаний и оценки военной техники.

Наши источники сообщили, что в это соглашение могут войти следующие пункты:

- развитие партнерства в отрасли обороны и безопасности;

- сотрудничество в исследовании и использовании космического пространства в мирных целях;

- защита технологий, связанных с запуском Украиной лицензированных США коммерческих космических аппаратов;

Вместе с тем, предполагается, что получится договориться о закупке вооружения американского производства за счет бюджета Минобороны, а также будет расширена тренировочная миссия США по подготовке…
источник
Шептун
⚡️⚡️Журналисты издания "Страна" сообщили, что DDoS-атаки на их сайт после введения санкций были организованы СБУ. Также СБУ оказывает в ежедневном режиме давление на провайдеров, на мобильных операторов и на Нацкомиссию по связи и информации, а также на Гослужбу спецсвязи и защиты информации с целью блокировать сайт «Страны».

Наш канал ещё в феврале инсайдил, что подразделения Министерства обороны и СБУ получили задачу оценить возможность проведения  кибер-атак на сетевую инфраструктуру Медведчука и Шария. Рассматривались варианты: DDoS-атаки, дефейсы, взлом почт.
Telegram
Политика Страны
Как сообщили «Стране» источники в силовых структурах, ддос-атаки на наш сайт после введения санкций были организованы СБУ.

Также СБУ оказывает в ежедневном режиме давление на провайдеров, на мобильных операторов и на Нацкомиссию по связи и информации, а также на Гослужбу спецсвязи и защиты информации с целью блокировать сайт «Страны» и зеркала нашего сайта, которые мы создаем для обхода блокировки.

Конкретно борьбой со «Страной» занимается Департамент контрразведовательной защиты интересов государства в сфере информационной безопасности СБУ. Именно оттуда идут преступные приказы по блокировке наших сайтов по новыми доменными имена (которых нет в Указе президента о санкциях) и по поводу ддос-атак на «Страну».

Хотим напомнить сотрудникам, а также руководителям Департамента и СБУ, что в данном случае они совершают уголовные преступления.

Ну а «Страну» все равно вам не уничтожить. Мы продолжаем работать. Адреса нашего сайта, на которые можно заходить в Украине в обход блокировке мы размещаем в телеграм-канале…
источник
Шептун
Украинцы афганского происхождения, которые не смогли попасть в аэропорт в последний день эвакуации украинскими самолетами, записали видеообращение к Президенту Владимиру Зеленскому с просьбой об эвакуации из Афганистана.

"Тут вокруг меня все граждане Украины, у них все паспорта. Мы находимся в Кабуле в очень опасной ситуации", — сказал человек, представившийся Сафи Замаром.

Люди не смогли попасть на эвакуационные рейсы из-за предупреждений о возможности терактов. Им дали 50 минут, за которые невозможно было попасть в аэропорт. Потому они обратились к Зеленскому с просьбой о вывозе их из Афганистана.
источник
Шептун
⚡️ Королева русского шансона спела на корпоративе украинского политика, - пишут коллеги с канала ШептунШептун.

Мы бы назвали эту новость немного иначе: Гройсман, как зеркало украинской политики.

Постить в соцсетях патриотические заявления, спорить на телеэфирах про судьбу нации с "пророссийскими" политиками vs приходить домой и говорить на родном русском, а на день рождения отца петь и плясать под Любовь Успенскую в сомнительной компании - это же так по-нашему.

Предлагаем @vvlashchenko на следующем «Hard Talk c Наталией ВлащенкоHard Talk c Наталией Влащенко» спросить у Владимира Гройсмана, как его реальный образ жизни и мышления уживается с вымышленными.

И говорил ли экс-премьер королеве русского шансона за бокалом "Veuve Clicquot", что "Росія - це дикий звір, який має сидіти у клітці".

https://t.me/sheptoon/14285
Telegram
Шептун
#слухи
Украина - наши дни. На банкете украинского политика выступала королева русского шансона

Гройсман закатил в Виннице шикарную вечеринку по случаю дня рождения отца.

На 75-летие Бориса Исааковича Гройсмана пел Олег Винник и королева русского шансона Любовь Успенская.

Не так давно Любовь Успенская засветилась на выступлениях в Крыму. Но этот факт видимо не смущает бывшего украинского политика. Патриоты они такие, и в телевизоре и в личной жизни.

Празднование происходило в фешенебельном загородном комплексе "Гостевия", банкет был заказан на 600 гостей.

Стоимость празднования юбилея отца экс-премьера около 200 тысяч долларов. Только выступление Успенской и Винника обошлось Гройсману по 50 тысяч долларов за одного артиста.

Среди гостей Гройсмана кроме родственников и друзей были местные чиновники, депутаты, бывшие министры, и, как водится, криминальные авторитеты.

Поэтому всем без исключения гостям было запрещено вести фото-видео съемку.

Но об этом Владимир Борисович почему то не рассказывает ни в соцсетях…
источник
Шептун
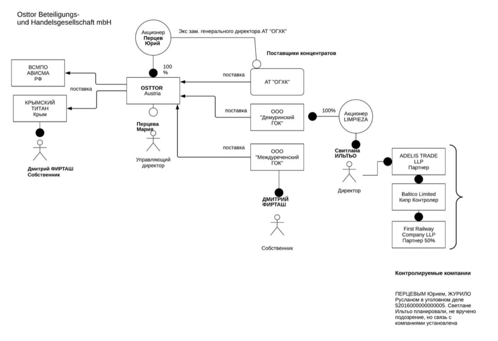
Несмотря на санкции СНБО, сырье для производства титана уходит из Украины в Россию.

Борьба СБУ и ГБР с незаконным экспортом ильменитового концентрата в Крым и Россию все больше напоминает манипуляции с водой в ступе. Вроде бы какая-то работа выполняется, но результат нулевой, хотя и вполне ощутимый для крышевателей старых схем и их бенефициаров.

Ильменит производства «Междуреченского ГОКа» (Житомирская обл.), несмотря на санкции СНБО, продолжает беспрепятственно поступать на предприятие «Крымский титан», также принадлежащий DF Group Дмитрия Фирташа.

Часть междуреченского ильменита стала продаваться на экспорт в Чехию для компании «Precheza AS» через компанию «Osstor GmbH» в собственниках которой указаны экс-руководитель «ОГХК» Ю. Перцев и его супруга. При этом, на рынке компании «Osttor Beteiligungs- und Handelsgesellschaft mbH» и «Bollwerk Finanzierungs- und Industriemanagement AG» давно известны как компании одной группы. Последняя имеет долг перед «ОГХК» в сумме 38 млн. дол. и является фигурантом уголовных дел НАБУ. Osttor также был покупателем продукции АТ «ОГХК» до смены руководства ФГИ Украины весной 2020.

Так, в июне 2021 г. из Одессы отплыло судно «Arucas» на борту которого было 5 тыс тонн ильменита производства Межиреченского ГОКа. По документам конечным пунктом выгрузки стоял порт Роттердама. Однако детальный анализ карго-плана этого судна и его перемещений через общедоступные сайты для отслеживания перемещения судов показал, что в Роттердаме это судно провело менее суток и далее переместилось в польский Гданьск, где простояло на рейде около 11 часов и затем проследовало для выгрузки в порт Санкт-Петербурга. По отчетам порта судно прибыло 30 июля и простояло там под выгрузкой и погрузкой до 6 августа. Далее титановый концентрат был доставлен конечному потребителю – «Крымскому титану».
источник
Шептун
🗞Задолжали до 10 млрд: кому из украинцев заплатят по судебным выплатам

Тысячи украинцев с судебными решениями о доначислениях годами ждут, чтобы получить выплаты от государства. Так, в 2019 году долг государства перед гражданами составил 6 млрд грн, а выделено на их погашение было всего 100 млн. По оценкам экспертов, сегодня эта сумма составляет до 10 млрд грн. Кто и в каком порядке получит законные выплаты – установил Кабмин.

Теперь судебные решения в Украине будут двух видов – безотлагательные и н̶е̶з̶н̶а̶ч̶и̶т̶е̶л̶ь̶н̶ы̶е с которыми можно повременить. В первую очередь выделенный на судебные решения бюджет будет направлен на повышение пенсий и другие социальные выплаты. Второй очередью стоят обязательства по денежным выплатам ветеранам войны и жертвам нацистских преследований – тут интересно.

Далее деньги пойдут на выплаты задолженности судебного сбора, исполнительного сбора, расходов и штрафов, наложенных госисполнителем, где должниками выступают Минсоцполитики, Нацсоцслужба и органы соцзащиты.

Но по мнению адвоката Ростислава Кравца, избирательный подход к выполнению решений суда нарушает права украинцев: «государство борется с должниками-гражданами, вводит для них ограничения, санкции, штрафы и т. д., само не несет ответственности за невыполнение судебных решений. По-моему, данное решение Кабмина принято для того, чтобы создать видимость мер перед Советом Европы по делу "Бурмич и другие против Украины", а на самом деле это сделано для отвода глаз, да еще и с нарушением Конституции",

Насколько реально и кому получить законные судебные выплаты от государства, разбиралась журналист «Вестей» Алла Дунина:

👉🏻 https://vesti.ua/strana/ukraina-zadolzhala-grazhdanam-milliardy-komu-zaplatyat-po-sudebnym-resheniyam

VESTI
источник
Шептун
‼️Президент Украины Владимир Зеленский перед переговорами с главой Белого дома Джо Байденом проведет встречу с представителями крупного американского бизнеса и финансовых структур. Об этом в среду сообщил пресс-секретарь президента Сергей Никифоров.

"Утро второго дня президентского визита в США. Сегодня у Владимира Зеленского встреча с представителями крупного американского бизнеса. Среди гостей руководители Bechtel, CitiBank, JP Morgan, Lockheed Martin и другие. Затем вместе с супругой посещение Арлингтонского кладбища и Музея Холокоста".
источник
Шептун
Прям под носом у Зеленского Араик Амирханян, контрабандист и рейдер против которого президент ввел санкции, строит дороги в Борщаговской ОТГ под Киевом. А все потому, что там правит глава от Европейской солидарности Олесь Кудрик. И чхал он на санкции Данилова с Зеленским. Вот такой авторитет у президента.
источник
Шептун
В Киеве муниципальная Академия искусств и ее ректор Ольга Бенч оказались в эпицентре скандала

Под стенами КГГА прошла акция протеста родителей учащихся Киевской академии искусств (КАИ). Протестующие требовали уволить из ректоров Ольгу Бенч, а само образовательное учреждение переподчинить Минобразования. СМИ объяснили, почему конфликт тлеет с 2018 года с момента назначения Бенч, а сейчас разгорелся в «пожар».

Это уже не первое выступление родителей учащихся Академии против Бенч. Акция протеста уже была в июне с требованиями "уволить Бенч О.Г., прекратить буллинг детей, родителей и учителей, вернуть землю для строительства бесплатной государственной общеобразовательной школы". Тогда же была создана комиссия Киевсовета, в которую вошли возмущенные родители, представители Департамента культуры КГГА. Но, по словам родителей, Бенч сопротивляется деятельности комиссии, и они вышли на новую акцию, подняв наболевшие вопросы.

Главная претензия – Бенч, несмотря на то, что КАИ финансируется из бюджета, продолжает требовать оплаты за обучение у родителей, а детям несогласных занижают оценки и отчисляют. Кроме того, введен целый список других обязательных платных услуг. Бенч преследует и несогласных учителей. Протестующие заявляют, что за время деятельности Бенч академия потеряла не менее 200 учащихся, ушло более 70 преподавателей, остальные работают с написанными заявлениями на увольнение. А тем временем Единый реестр досудебных расследований начал пополняться заявлениями по фактам "самоуправства" и "подделки документов", пишут СМИ и напоминают, что Бенч уже ранее оказывалась в центре скандалов, когда работала замминистра культуры при куме Порошенко Оксане Билозир и в бытность генконсулом в Словакии.
источник
Шептун
⚡️⚡️#инсайд
Пташки из Минобороны рассказали, что МО внимательно следит за действиями и заявлениями Александра Лукашенко, который сообщил о поставках из России десятков самолетов, вертолетов, средств ПВО, возможно, и С-400.

Собеседники рассказали, что Украина будет вынуждена увеличить количество войск на украинско-белорусской границе.
источник