Size: a a a

technicalwriters

2020 September 22

E

Evgeniia in technicalwriters
Елена Степанюк
У моей новой стиралки тоже интуитивный интерфейс. Но в инструкции есть важные предупреждения. Например, что в отсек для предварительной стирки годится только порошковое (не жидкое) средство. Также для температуры выше 60 тоже сгодится только порошок. И третье, кажется, что белое белье тоже только порошковым)
ого сколько нюансов, надо почитать все-таки инструкцию )
источник

ЕС

Елена Степанюк... in technicalwriters
Мораль такова - даже когда интерфейс интуитивно понятный, в инструкцию стоит заглянуть
источник

A

Anton in technicalwriters
#wanted_tw
Всем привет!
Мы в Veeam.com расширяем команду и ищем технического писателя в Санкт-Петербургский офис (с последующей релокацией в Прагу по желанию). Пишем на английском про продукты для защиты данных. Писателя ищем на поддержку и развитие проекта Veeam Backup for MS Office (несколько документов, включая руководство пользователя и API reference). Деньги зависят от уровня кандидата. С переездом поможем. Почитать про наш отдел, принципы работы и отбора можно тут https://careers.veeam.ru/about/technical-documentation.
Помимо написания документации можно ещё заниматься всяким, например, https://habr.com/ru/company/veeam/blog/497786, внутренними технологиями и прочими интересными вещами.

При желании можно написать мне в личку.
источник

СН

Сергей Никитенко... in technicalwriters
На успешное использование устройства или программы может повлиять что угодно, даже такая мелочь, как неправильно сверстанная книжка инструкции. Пример из жизни. Технический вуз, лабораторная работа по устройствам электропитания. Оборудование - мощные железяки на 220 и 380 В. Мы с напарником начинаем делать задание. Читаем методичку: на лабораторном стенде переведите тумблер А в положение ВКЛ. Переводим. Раздается страшный грохот, препод подпрыгивает за столом и начинает извергать проклятия. В панике дергаем тумблер А обратно. Переворачиваем страницу и читаем: предварительно убедившись, что тумблер Б находится в положении ОТКЛ!
источник

ЕЕ

Е Е in technicalwriters
Сергей Никитенко
На успешное использование устройства или программы может повлиять что угодно, даже такая мелочь, как неправильно сверстанная книжка инструкции. Пример из жизни. Технический вуз, лабораторная работа по устройствам электропитания. Оборудование - мощные железяки на 220 и 380 В. Мы с напарником начинаем делать задание. Читаем методичку: на лабораторном стенде переведите тумблер А в положение ВКЛ. Переводим. Раздается страшный грохот, препод подпрыгивает за столом и начинает извергать проклятия. В панике дергаем тумблер А обратно. Переворачиваем страницу и читаем: предварительно убедившись, что тумблер Б находится в положении ОТКЛ!
У меня веселее было на лабе по электротехнике. Только оказалась ошибка в схеме в методичке. Препод не поверил, сверил собранную схему с методичкой, врубил 220 В, чтоб убедить меня, что все работает. А тут ба-бах, стенд и все приборы полетели.
источник

СН

Сергей Никитенко... in technicalwriters
Е Е
У меня веселее было на лабе по электротехнике. Только оказалась ошибка в схеме в методичке. Препод не поверил, сверил собранную схему с методичкой, врубил 220 В, чтоб убедить меня, что все работает. А тут ба-бах, стенд и все приборы полетели.
И после этого выясняется неприятное, что по этой методичке уже десяток поколений студентов всё успешно делали, а тут оказалось...
источник

ДЧ

Дарья Чернавина... in technicalwriters
Вам просто не рассказывали о невыживших
источник

СН

Сергей Никитенко... in technicalwriters
Явно не инженер разрабатывал визуальную идею. Целевая аудитория - преподаватели и сотрудники лаборатории технического вуза.
источник

ИЦ

Игорь Цупко... in technicalwriters
Коллеги, а есть что-то вроде роадмапа тимлида, но для техписов?
источник

L

Lana in technicalwriters
у нас был митап на эту тему, где-то остались с него артефакты и доклад НИка Техписатель 2.0
источник

L

Lana in technicalwriters
довольно неплохо грейды техписов расписаны у гитлаба https://about.gitlab.com/job-families/engineering/technical-writer/
источник

L

Lana in technicalwriters
а вот нашла слайды Ника https://nick.volynkin.gitlab.io/techwriter20/#/
источник

L

Lana in technicalwriters
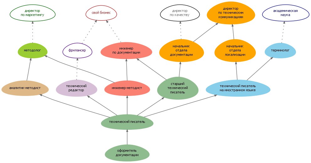
источник

ИЦ

Игорь Цупко... in technicalwriters
ага, спасибо
источник

ET

Eduard Tibet in technicalwriters
источник

FM

Fox Mulder in technicalwriters
ух уж эти сферические техписы в вакууме )
источник

ИЦ

Игорь Цупко... in technicalwriters
вы про роадмап развития) а я про список компетенций и вот это вот обзорное про профессию
источник

L

Lana in technicalwriters
Игорь Цупко
вы про роадмап развития) а я про список компетенций и вот это вот обзорное про профессию
а тогда я тебя не так поняла
источник

СН

Сергей Никитенко... in technicalwriters
Игорь Цупко
вы про роадмап развития) а я про список компетенций и вот это вот обзорное про профессию
А Профессиональный стандарт 06.019 подойдет?
источник

ИЦ

Игорь Цупко... in technicalwriters
Сергей Никитенко
А Профессиональный стандарт 06.019 подойдет?
жестоко вы)
но похоже на то, на самом деле
источник