Size: a a a

Unity Floodилка

2020 June 24

SP

Shura Proger in Unity Floodилка
Вопрос из разряда тупых. Как получить доступ к скрипту, если он не наследует монобех, соответственно не весит ни на каком гейобжекте?
источник

SP

Shura Proger in Unity Floodилка
wano snegirееv
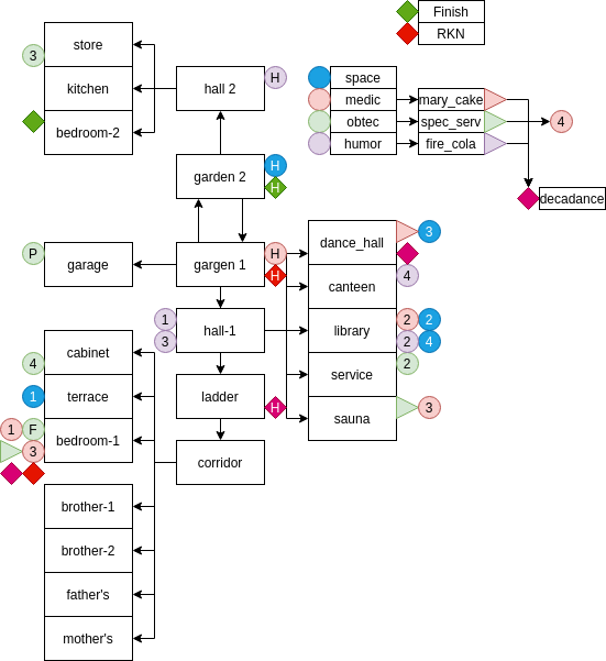
я тут карту квеста собрал и кое-как отладил.

есть у кого мысли что сделано не так/можно раскидать получше?
Это похоже на схему порно-новеллы
источник

ws

wano snegirееv in Unity Floodилка
Shura Proger
Это похоже на схему порно-новеллы
не далёк от истины ты)
источник

ws

wano snegirееv in Unity Floodилка
но нет
источник

P

Pavel не in Unity Floodилка
Shura Proger
Это похоже на схему порно-новеллы
Так он ее и делает
источник

DV

Danila Vanilla in Unity Floodилка
Shura Proger
Вопрос из разряда тупых. Как получить доступ к скрипту, если он не наследует монобех, соответственно не весит ни на каком гейобжекте?
Взять из другого скрипта?
источник

SP

Shura Proger in Unity Floodилка
Я просто шарю😏
источник

SP

Shura Proger in Unity Floodилка
Danila Vanilla
Взять из другого скрипта?
А как этот скрипт будет брать из этого скрипта -.-
источник

P

Pavel не in Unity Floodилка
@wano987 будешь по сюжету насиловать Графа?
источник

ws

wano snegirееv in Unity Floodилка
Pavel не
@wano987 будешь по сюжету насиловать Графа?
не, у него своя, особая роль
источник

С

Станислав in Unity Floodилка
Pavel не
Ты тогда вроде хостинг восстанавливал, где игра лежит
Да, скомпилированный вариант)
источник

ws

wano snegirееv in Unity Floodилка
Станислав
Да, скомпилированный вариант)
так из компилированного можно скрипты вытащить вроде
источник

DV

Danila Vanilla in Unity Floodилка
Shura Proger
А как этот скрипт будет брать из этого скрипта -.-
Ну где-то же скрипт у тебя находится, пусть он лежит внутри другого монобеха, и ты будешь получать его. Или обрисуй ситуацию более детально.
источник

С

Станислав in Unity Floodилка
wano snegirееv
так из компилированного можно скрипты вытащить вроде
Там проект на 40 минут работы)
источник

ws

wano snegirееv in Unity Floodилка
Станислав
Там проект на 40 минут работы)
научиться вытаскивать код из решений конкурентов - бесценно х)
источник

ws

wano snegirееv in Unity Floodилка
Станислав
Там проект на 40 минут работы)
ну а так да - неплохая вещь для VR
источник

С

Станислав in Unity Floodилка
wano snegirееv
научиться вытаскивать код из решений конкурентов - бесценно х)
Заниматься дизасемлированием и ревирсинженрингом это конечно прикольно
источник

SP

Shura Proger in Unity Floodилка
В общем. Есть у меня скрипт с дефолтными настройками. Типа скорости и хп. Он не наследует монобех, просто в папочке чилит. Можно ли как-то брать из него эти дефолтные данные или мне обязательно нужно делать поля статическими и потом в скриптах, где они используются их присваивать локальным переменным?
источник

DV

Danila Vanilla in Unity Floodилка
Shura Proger
В общем. Есть у меня скрипт с дефолтными настройками. Типа скорости и хп. Он не наследует монобех, просто в папочке чилит. Можно ли как-то брать из него эти дефолтные данные или мне обязательно нужно делать поля статическими и потом в скриптах, где они используются их присваивать локальным переменным?
ScriptableObject может для этих целей?
источник

SP

Shura Proger in Unity Floodилка
Danila Vanilla
ScriptableObject может для этих целей?
Я надеялся на решение менее насилующее меня морально, но штош, буду учиться
источник