AT

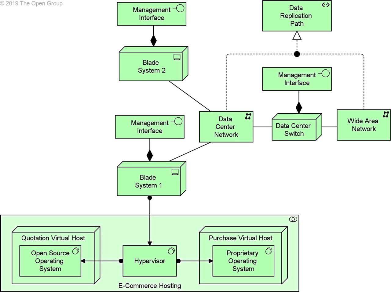
В самом стандарте есть пример, в котором есть все ваши элементы:
https://pubs.opengroup.org/architecture/archimate3-doc/chap12.html#_Toc10045443
Size: a a a
AT

AT

D

ES
AS
AS
AS
AT
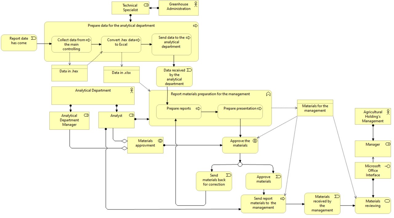
Prepare data for the analytical department сделал функцией.send materials back for correction звучит как "процесс", но нотация выбрана "событие", должны быть события Materials not Approved и Materials Approved и добавить уже процесс Send materials back for correction.Approve the materials внутрь функции. Я ведь правильно понял что аналитик готовит, его менеджер утверждает и затем аналитик отправляет отчет руководству? Т.е. это их общая работа.AT

AT
AS
MS
S
S
S
O
GK