Size: a a a

Архитектура ИТ-решений

2021 April 28

PD

Phil Delgyado in Архитектура ИТ-решений
Вообще распределенный SQL я как раз осознанно не хочу, так как он работает слишком "магией". Т.е. линейные разработчики будут думать "о, это же SQL", а в результате будут длинные распределенные джойны, нафиг-нафиг.
Лучше честный key-value.
А то еще аэроспайк есть, даже почти прошедший джепсен
источник

GM

Gerr Mes in Архитектура ИТ-решений
Берем fdb, calcite и толкового сеньера :) Не забываем выложить в opensource - чтобы community нам еще все потестило :)
источник

PD

Phil Delgyado in Архитектура ИТ-решений
А зачем? Там не надо SQL...
источник

PD

Phil Delgyado in Архитектура ИТ-решений
У нас своя обвязка вокруг FDB, где есть индексы и хитрые штуки для хаускипинга. Ну и все )
источник

GM

Gerr Mes in Архитектура ИТ-решений
А много пришлось напилить тулинга ? В общих чертах чего не хватило из коробки? Особо инвазивный мониторинг, бекапы, возможно какая-нибудь "сборка мусора", какой-нибудь explorer ?
источник

PD

Phil Delgyado in Архитектура ИТ-решений
Из внешнего - только движок для миграций в стиле Flyway, только чуть хитрее.
источник

PD

Phil Delgyado in Архитектура ИТ-решений
Про эксплорер думаем, но пока не очень понятно, как
источник

RT

Roman Tsirulnikov in Архитектура ИТ-решений
Коллеги, вопрос под вечер: а что вы используете для визуализации технической реализации некоего бизнес-процесса с условиями/ветками/событиями?

UML sequence хорош когда последовательность взаимодействий линейна, но превращается в кошмар если начинаются условия/развилки
BPMN2 кажется больше ориентирован на описание именно бизнес-процесса, использовать его для визуализации тех.решения придется с натяжкой, с напильником в руках
UML Activity выглядит как урезанный BPMN2, к тому же его реализация имеющимися инструментами неполна
источник

AK

Andrei Kharytonenka in Архитектура ИТ-решений
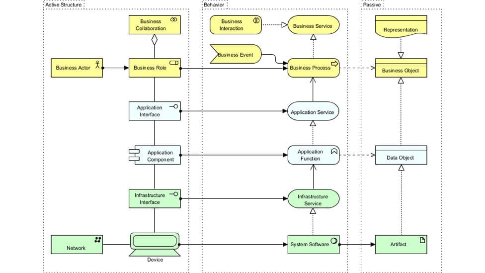
Archimate?
источник

RT

Roman Tsirulnikov in Архитектура ИТ-решений
как нарисовать в archimate поведение, логику условий?
источник

RT

Roman Tsirulnikov in Архитектура ИТ-решений
в качестве рабочей версии пока рассматриваю BPMN2 с напильником, эта нотация как раз отражает именно поведение
источник

AK

Andrei Kharytonenka in Архитектура ИТ-решений
там даже есть специальные Behaviour elements
источник

AK

Andrei Kharytonenka in Архитектура ИТ-решений
источник

RT

Roman Tsirulnikov in Архитектура ИТ-решений
есть конечно, но я пока не видел примеров отрисовки именно логики поведения.

archimate все-таки про моделирование структур
источник

AK

Andrei Kharytonenka in Архитектура ИТ-решений
вот и структуры и поведение
источник

AK

Andrei Kharytonenka in Архитектура ИТ-решений
источник

RT

Roman Tsirulnikov in Архитектура ИТ-решений
по такой схеме совершенно не видна последовательность взаимодействий  и развилки условий в рамках процесса
источник

RT

Roman Tsirulnikov in Архитектура ИТ-решений
спасибо

вот пример, который более-менее похож на отражение поведения процесса, хотя и без условий
источник

A

Alexey in Архитектура ИТ-решений
В стандарте архимейт прямо сказано : хотите описывать детально процессы - используйте bpmn
источник

АК

Алексей Козлов... in Архитектура ИТ-решений
а что не позволяет применять BPMN для технических решений?
источник