Size: a a a

2019 October 23

R

Rheinmetall in Deus Volt!
Kyle Nekto
и вот это вот блять:
- Что это?
- Корпус?
- Для чего?
- Для всего блять, это пустой корпус который я могу использовать как хочу
- т.е. это корпус для чего-то?
- Да
- Для чего?
чёт орнул сильно прям
источник

R

Rheinmetall in Deus Volt!
Гайз, еще раз спрошу, делал кто для stm32 fs custom HID Report дескриптор на 16-ть байт?
источник

R

Rheinmetall in Deus Volt!
8-ми байтные работают, а 16-ть нивкакую(
источник

KN

Kyle Nekto in Deus Volt!
Я очень плотно работаю с кастомным хидом
источник

И

Илья in Deus Volt!
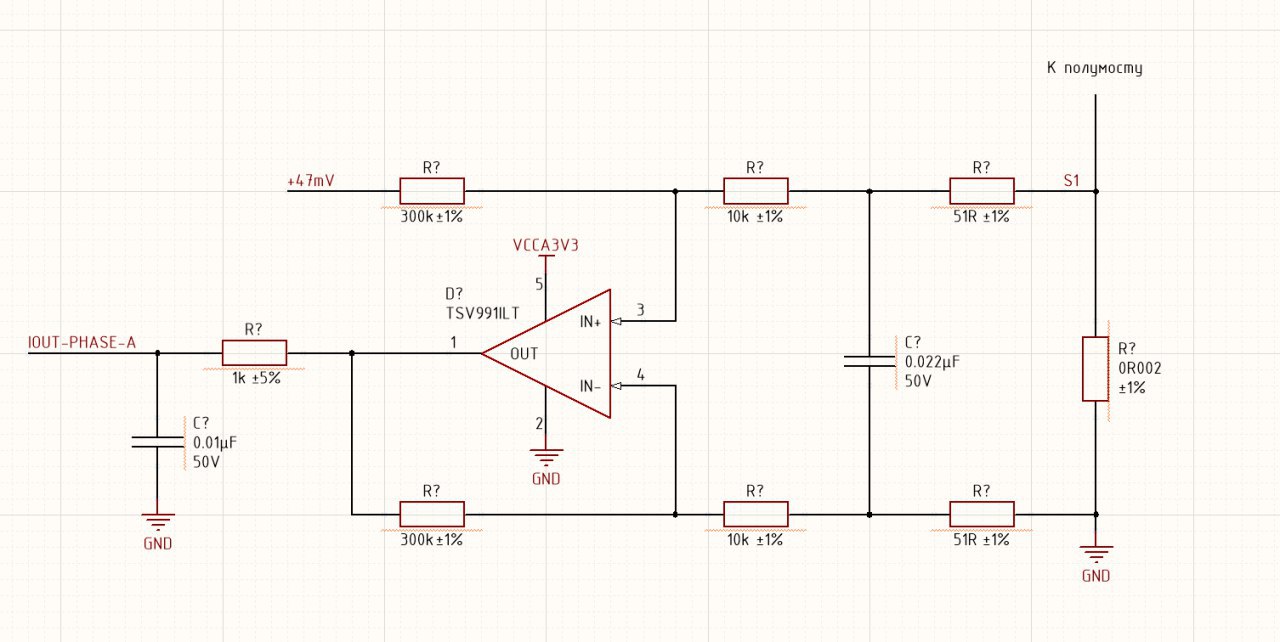
Есть 3-х фазный инвертор для PMSM и для FOC надо измерят ток в фазах. Я юзаю шунт сопротивлением 2 мОм, ток от 0 до 50А. Фишка в том, что надо измерять ток не супер точно, но во всем диазоне, т.к. на холостом там 1А. Получается у меня при 1А на шунте 2 мВ.

Усиление у меня 31, а offset на операционнике 1.5 мВ. Вот я понимаю, что надо подать смещение чтобы "приподнять" землю на 1.5 мВ * 31, то есть на 46.5 мВ. На схеме отмечено место, куда подается напряжение смещение, цэ правильно? Я просто родил пока такое, но решил посмотреть как делают другие там есть еще разные варианты трудноперевариваемы. И вот вопрос, то ли я чего не понимаю и схема косячную сделал, то ли нагулил говна.

P.S. @d_r_l мы как-то давно с тобой обсуждали такое вроде))
источник

RS

Roman Storozhenko in Deus Volt!
Получается что ток будешь измерять только положительный?
Усиление в данной схеме 29.85.
Не вижу цепей обеспечивающих стабильность усилителя.
Резистор на выходе аж 1к, этого много для малого времени семплирования, нужно уменшать до десятков Ом
источник

a

aum in Deus Volt!
offset оу это сколько надо максимум вход сместить, чтоб на выходе 0 был при единичном усилении и 0 на входе
ошибка, в общем
источник

И

Илья in Deus Volt!
Roman Storozhenko
Получается что ток будешь измерять только положительный?
Усиление в данной схеме 29.85.
Не вижу цепей обеспечивающих стабильность усилителя.
Резистор на выходе аж 1к, этого много для малого времени семплирования, нужно уменшать до десятков Ом
Да, только положительный. А почему 29.85? По идее 300/10 = 30
источник

И

Илья in Deus Volt!
А, я еще и 31 написал, единицу накинул по привычке)
источник

RS

Roman Storozhenko in Deus Volt!
Илья
Да, только положительный. А почему 29.85? По идее 300/10 = 30
ты забыл 51 Ом
источник

И

Илья in Deus Volt!
Точно
источник

RS

Roman Storozhenko in Deus Volt!
Резисторы 300к и 10 лучше купить спец матрицу или заюзать ОУ с уже встроеными резисторами
источник

И

Илья in Deus Volt!
Если я захочу измерять обе полуволны, то мне надо будет уменьшить усиление и смещение сделать 1.65В?
источник

RS

Roman Storozhenko in Deus Volt!
да, при условии что вся шкала 3.3
источник

И

Илья in Deus Volt!
У меня получается при усиление условно 30 сигнал будет от 0 до 3В. Тогда смещать 1.5?
источник

И

Илья in Deus Volt!
Roman Storozhenko
Резисторы 300к и 10 лучше купить спец матрицу или заюзать ОУ с уже встроеными резисторами
Видел какие-то INA со встроенными резюками уже, но там жаловались на то, что они шумные
источник

RS

Roman Storozhenko in Deus Volt!
Для обеспечения стабильности нужно влепить компенсацию с опережением по фазе. Я так понимаю это будет два конденсатора параллельно резисторам 300к
источник

RS

Roman Storozhenko in Deus Volt!
И еще одно, Чем меньше номиналы сопротивлений моста тем меньше влияют на характеристики паразитные параметры ОУ
источник

И

Илья in Deus Volt!
То есть лучше будет поставить условно 1 ком и 30 кОм?
источник

RS

Roman Storozhenko in Deus Volt!
однозначно лучше
источник