Size: a a a

Maxwell's Demons

2021 September 22

TK

Timur Khasanshin in Maxwell's Demons
В одном случае передаточная функция (ок ок, отклик на рампу) будет экспоненциальной, в другом линейной, и казалось бы и то и то - управление. Но опять получаем преобладание в использовании лишь одной из них применительно к самому общению людей, спецов и тд, просто потому что линейный блок намного практичнее чем нелинейный. Чаще предпочитают линейные системы
источник

TK

Timur Khasanshin in Maxwell's Demons
Неймспейсы блин
источник

А

Андрей in Maxwell's Demons
Просто привыкли к управлению одой величиной другой величиной, а могут быть вариации
источник

TK

Timur Khasanshin in Maxwell's Demons
Линейным легче управлять вот и все
источник

K

Kirill in Maxwell's Demons
Изучал тут зарядку AGM батарей.

Для себя сделал вывод, что им нужно три фазы зарядки:
1. CC 0.1C - быстрая зарядка до ~80%
2. CV 14.4V - медленная зарядка от 80% до 100%
3. CV 13.6V - просто держать в тонусе батарею, чтобы не разрядилась и при этом не газовала (вроде порог газования >= 13.8)

№1 и №2 само по себе обеспечивается с помощью любого DC/DC с CC/CV, тут всё просто
Основная проблема, как я вижу, определить когда аккумулятор полностью зарядился и перевести его в фазу №3.

Как я понял, это определяют по снижению тока до уровня 0.01C и ниже.

Ну и у меня появилсь "гениальная" идея сделать тупую умную зарядку:
1. Берём обычный CC/CV step-down, устанавливаем на нём ток 0.1C
2. Подключаем к его шунту компаратор, который настроен на 0.01C
3. Как только ток падает до 0.01C, компаратор отключается и через мосфет отключает один из резисторов в делителе напряжения для фидбека в DC/DC, чтобы он вместо 14.4V начал выдавать 13.6V
При 13.6V ток ещё ниже станет, поэтому можно считать это надёжным триггером.

В общем, получается положительная обратная связь напряжения по току.
Ток <= 0.01C -> 13.6V
Ток >0.01C -> 14.4V

Единственное, возможен пограничный случай, когда при 13.6V ток будет <0.01C, а при 14.4V >= 0.01C
Если подключить аккумулятор в таком состоянии, то он не дозарядится до 100%
Но я думаю, смысла заморачиваться с этим нет.

В общем, выглядит слишком просто, чтобы это работало.
Я где-то сильно заблуждаюсь?
источник

МС

Миша Соловьев... in Maxwell's Demons
В целом вы описали обычную схему простого контроллера СС/СV-зарядки. Так что работоспособность схемы проверена многими годами эксплуатации
источник
2021 September 23

AK

Andrey Khristov in Maxwell's Demons
Uc3906 есть в природе. Интегральный зарядник sla
источник

В

Владимир in Maxwell's Demons
На шаге 2. Как ток упадёт до 0,01 если цц на 0,1 настроено? Будет вжаривать 0,1 пока до порога цв не дойдёт
источник

DS

Dmitriy Sh in Maxwell's Demons
Добрый день. получилось протестировать эту идею? у меня задача та же самая, смотрю что можно сделать.
источник

IF

Imya Familiev in Maxwell's Demons
заложили на край платы 2329497-2 и расширили направляющие(есть возможность расширить их вширь но не вглуб), платы и корпус будут готовы месяца через полтора
источник

DS

Dmitriy Sh in Maxwell's Demons
о, спасибо, посмотрю, может мне тоже подойдут такие пружины
источник

IF

Imya Familiev in Maxwell's Demons
https://www.aboveboardelectronics.com/catalog/cards-vibration-shock-damping-card-guides
https://www.national-precision.com/Birtcher-Pentair/19B-15-3
http://52ebad10ee97eea25d5e-d7d40819259e7d3022d9ad53e3694148.r84.cf3.rackcdn.com/edge-guide-clip-on-strip-fingerstock-gaskets.pdf
вот еще что находил, но нам по размерам не подходит , да и с доступностью так себе
последние клипсы доступны, но у нас ширина рельс порядка 2мм
источник

DA

Denis Arshanitsa in Maxwell's Demons
это именно пружинки?
источник

IF

Imya Familiev in Maxwell's Demons
ну посмотреть в гугл картинках как оно выглядит две секунды же)
источник

IF

Imya Familiev in Maxwell's Demons
чиповые контакты пружинные вертикальные
источник

IF

Imya Familiev in Maxwell's Demons
как то так стоят на краю плат
источник

DA

Denis Arshanitsa in Maxwell's Demons
Вот я и не врубался, как они стоять должны, теперь понятно)
источник

IF

Imya Familiev in Maxwell's Demons
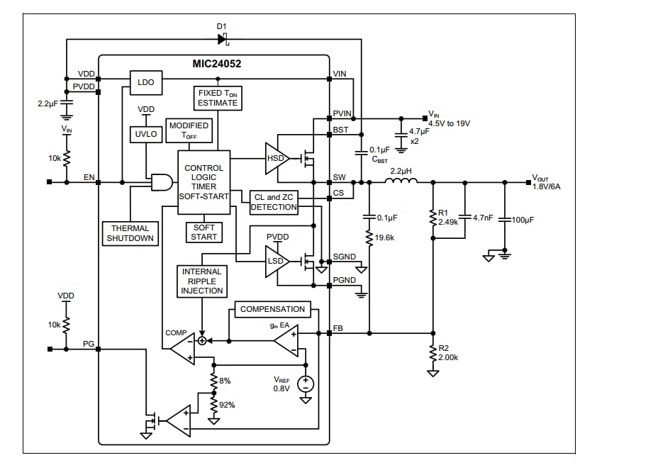
коллеги, вопросец тако по питанию VDD микрухи, написно что если входное питание ниже 5.5 то пины VDD PVDD соединяются с PVIN. при этом явно нигде не указано , надо ли при этом убирать диод , вроде как он тогда и не нужен, или все таки нужен?
источник

a

aum in Maxwell's Demons
Нужен, он задает начальное напряжение для питания драйвера ключа.
источник

IF

Imya Familiev in Maxwell's Demons
а у других синхронников он внутри чтоли?
источник